Serviços Personalizados
Journal
Artigo
Links relacionados
Compartilhar
Odontoestomatología
versão impressa ISSN 0797-0374versão On-line ISSN 1688-9339
Odontoestomatología vol.26 no.44 Montevideo 2024 Epub 01-Dez-2024
https://doi.org/10.22592/ode2024n44e336
Update
Initial Management of Medical Emergencies in Dental Practice: A Literature Review
1 Departamento de Odontología, Facultad de Medicina y Odontología, Universidad de Antofagasta, Chile.
2 Universidad Andrés Bello, Chile.
Dental medical emergencies are critical and unexpected events that compromise the health and integrity of the patient in the dental office. According to the literature, 57% of dentists have faced at least 3 events per year and 36% with more than 10, these high values constitute a problem. Basic life support protocol is of substantial importance in the effective diagnosis and approach to each emergency. Updating knowledge will improve the response to these events. For management, it is necessary to have supplies, instruments, and drugs in the dental office. The objective of this review is to describe and detail the most frequent emergencies, predisposing factors, signs, symptoms, initial management, and treatment. Additionally, the description of a suggested adapted emergency medical services cart is included, detailing the necessary components to ensure efficient care.
Keywords: Medical Emergencies; Basic Life Support; Preoperative Risk
Las emergencias médicas durante la consulta odontológica son eventos críticos e inesperados que comprometen la salud e integridad del paciente en el box dental. Según la literatura el 57% de los cirujanos dentistas se han enfrentado al menos a 3 eventos por año y un 36% a más de 10 eventos, estos altos valores constituyen una problemática. El conocimiento sobre soporte vital básico y la actualización de conocimientos en forma constante es de sustancial importancia en el diagnóstico, abordaje y manejo de cada emergencia. Para el manejo, se debe contar con insumos, instrumental y fármacos necesarios en el box dental. El objetivo de esta revisión es describir y detallar las emergencias más frecuentes, factores predisponentes, signos, síntomas, manejo inicial y tratamiento. Además, se mencionan los elementos que deberían estar presentes en un consultorio odontológico para brindar una atención primaria eficiente en estas emergencias.
Palabras Claves: Emergencias Médicas; Soporte Vital Básico; Riesgo Preoperatorio
As emergências médicas odontológicas são eventos críticos e inesperados que comprometem a saúde e integridade do paciente no consultório odontológico. De acordo com a literatura, 57% dos cirurgiões-dentistas enfrentaram pelo menos 3 eventos por ano e 36% mais de 10; esses valores altos constituem um problema. O protocolo de suporte básico de vida é de importância substancial no diagnóstico eficaz e abordagem de cada emergência. A atualização do conhecimento melhorará a atuação diante desses eventos. Para o gerenciamento, é necessário contar com suprimentos, instrumentos e medicamentos no consultório odontológico. O objetivo desta revisão é descrever e detalhar as emergências mais frequentes, fatores predisponentes, sinais, sintomas, manejo inicial e tratamento. Além disso, inclui-se a descrição de um carrinho adaptado para emergências médicas odontológicas sugerido, detalhando os componentes necessários para garantir um atendimento eficiente.
Palavras-chave: Emergências Médicas; Suporte Básico de Vida; Risco Pré-operatório
1. Introduction
In dental practice, there is a risk of dental medical emergencies (DMEs), which are critical and unexpected events that compromise a patient’s health during dental care in the treatment room1. In the study by Müller et al.2, 620 surveys conducted with dentists were analyzed to assess the number of DMEs they encountered in their professional practice. Of these, 57% (353) reported facing at least three DMEs in a year, while 36% (223) experienced up to ten DMEs. The most common DMEs described in scientific literature, ranked by frequency, are: Vasovagal Syncope, Hypertensive Crisis, Allergic Reaction/Anaphylaxis, Angina Pectoris, Postural Hypotension, Convulsions, Bronchospasm, Hyperventilation, Hypoglycemia, Cardiac Arrest, Acute Myocardial Infarction, Local Anesthesia Overdose, Hyperglycemic Crisis, and Cerebrovascular Accident 3,4.
When a DME occurs, dentists must have the knowledge and skills to resolve them. According to Lawson et al.5 a lack of theoretical knowledge will hinder the practical performance of each DME, potentially increasing patient morbidity and mortality. DMEs may have both unique and shared characteristics, which is why accurate assessment and effective diagnosis will allow a better approach to the emergency and its treatment. In case of a DME, the initial measure is to suspend dental care immediately and to seek immediate medical attention. Provisionally, there are some initial actions that the dentist should be aware of, as well as having some of the necessary supplies for a first response1. However, the best way to deal with this type of event is prevention, by performing a complete preoperative clinical evaluation to define the patient's risk and thus prevent a possible DME. This paper describes the most frequent DMEs, the procedures, supplies and actions required by the dentist for initial management, resolution and, if necessary, referral to a hospital center.
2. Materials and Methods
A comprehensive narrative review was conducted to identify studies providing evidence on the correct initial management of the most common medical emergencies in dental practice. Searches were performed in several databases, including PubMed, Scopus, ScienceDirect, and Google Scholar, for articles related to the DMEs discussed in this review. The review was carried out by two trained researchers, with any disagreements in criteria resolved by a third team member.
Inclusion criteria were: articles on Basic Life Support, articles on DMEs, articles on the recognition of DMEs, articles on DME physiology, articles on the initial management of DMEs, and articles on the pharmacological management of DMEs.
Exclusion criteria were: articles on medical emergencies outside of dental practice.
3. Development
Basic Life Support (BLS)
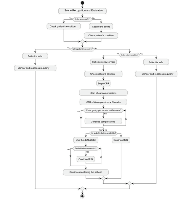
Basic life support or cardiopulmonary resuscitation is a treatment algorithm for the initial management of medical emergencies, with cardiorespiratory arrest being the most severe6. This algorithm is indicated for patients with loss of consciousness, no sensory response to stimuli, loss of protective reflexes, and inability to maintain a patent airway, as it helps maintain blood perfusion to vital organs3. When the response to the evaluation of vital signs is altered or absent, the emergency chain should be activated by calling medical services to the scene as soon as possible. According to the American Heart Association and its guidelines, the algorithm for evaluating and treating cardiorespiratory arrest consists of P (Position), which involves placing the patient in a supine position, aligning the heart and brain on the same axis, with the feet slightly elevated (10° to 15°); C (Circulation), which assesses blood perfusion by monitoring heart rate and blood pressure; A (Airway), which evaluates airway patency, performs maneuvers to improve ventilation (such as chin lift or jaw thrust), and uses devices if necessary (such as oro- or nasopharyngeal airways); B (Breathing), which checks for the presence and pattern of breathing, and provides supplemental oxygen and ventilatory support if needed; and D (Definitive Management), where, after evaluating the above parameters, the attending physician must decide on the definitive management required for the situation7. Additionally, it is recommended not to delay BLS for more than 10 seconds, as most DMEs are resolved by applying it, with pharmacological management being secondary. Figure 1
Vasovagal Syncope
It is defined as a "transient loss of consciousness due to global cerebral hypoperfusion, characterized by sudden onset, short duration, and complete spontaneous recovery"8. Typical signs and symptoms include weakness, dizziness, pallor, sweating, bradycardia, hypotension, vomiting, and loss of consciousness9,10. Predisposing factors for this DME can be classified into two groups: psychological: emotional stress, fear or anxiety during treatment, and sudden, unexpected pain; and non-psychological: posture, fatigue, exhaustion, poor physical condition, and environmental factors. While some authors suggest a male prevalence, others report women as the dominant sex in relation to this DME3,11. The management of an unconscious patient must be immediate: recognize the loss of consciousness and then proceed with maneuvers such as placing the patient in a supine position with their feet elevated above head level (Trendelenburg position) and ensuring airway patency. Generally, recovery is spontaneous and occurs within 2 to 3 minutes. However, if there is a delay and oxygen saturation drops below 90%, supplemental oxygen should be administered. If consciousness is not regained after 3 minutes, another cause of DME should be considered4,12.
Hypertensive Crisis (HC)
HC is an acute elevation of blood pressure requiring urgent medical attention, with diastolic values above 120 mmHg and/or systolic values exceeding 210 mmHg. However, it is crucial to differentiate -by conducting a thorough anamnesis- between a severe hypertensive patient with typically elevated blood pressure and those whose abrupt pharmacological management could lead to hypotension13. The literature indicates a higher prevalence among men, with an average age of onset between 40 and 50 years, and this DME has seen an increase in recent years14. When this type of DME occurs, it is essential to identify the underlying causes and evaluate the damage to target organs. General protocols for HC include: confirming blood pressure readings with a properly functioning sphygmomanometer and adequate brachial placement, quickly assessing target organ damage through anamnesis and clinical examination, and once the presence of a life-threatening emergency or significant organ damage has been ruled out, the patient should be placed at rest, lying down, and emotionally calmed. Blood pressure should be reassessed after 15-30 minutes (in 45% of cases, it normalizes with this alone). If elevated blood pressure persists, pharmacological treatment should begin, with the administration of a calcium channel blocker or angiotensin-converting enzyme inhibitor, such as 30 mg of long-acting oral nifedipine15 or, if necessary, considering the resources of the healthcare institution, 25 mg of sublingual Captopril16. Additionally, drug administration is recommended if the patient already has a prescription; otherwise, medical evaluation is needed to assess the use and indication of drugs.
Anaphylaxis
Anaphylaxis is a potentially fatal acute systemic hypersensitivity reaction with a wide range of clinical manifestations17, including cutaneous (urticaria, erythema, periorbital and perioral edema), respiratory (cough, stridor, dyspnea, cyanosis due to laryngeal edema and bronchospasm), cardiovascular (syncope from hypotension, tachycardia, arrhythmia, shock), and gastrointestinal (abdominal pain, nausea, vomiting, diarrhea)3. In dental practice, common triggers include allergic reactions to penicillin, local anesthetics, latex, and methyl methacrylate, among others18,19. The first step should always be to inquire about drug allergies and assess the nature of any previous reactions. In the event of an allergic reaction, it should be evaluated and antihistamines may be administered. If the reaction progresses to severe anaphylaxis or anaphylactic shock, the situation should be reassessed, emergency services contacted, and the administration of oxygen and epinephrine considered. First-line clinical management includes BLS, supplemental oxygen, and the intramuscular administration (into the anterolateral portion of the middle third of the vastus lateralis muscle) of epinephrine 1:1000 (1 mg/ml ampoule), or subcutaneously, with a dose of 0.3-0.5 mg (0.3-0.5 ml) for adults and 0.01 mg/kg for children19.
Angina Pectoris
Mid or lower retrosternal pain, with a sudden and oppressive onset, typically radiating to the left arm and/or jaw. It can be triggered by intense exercise, emotional stress, large meals, or cardiovascular conditions4,20. Angina can be classified as either stable or unstable. Stable angina involves chest pain with no significant change in duration, frequency, severity, or triggers over the past two months, while unstable angina presents with recent onset, increasing in frequency and severity, even at rest or with minimal physical exertion. Management of this DME involves halting dental care and responding according to the PCABD protocol of BLS-positioning the patient to align heart and brain, facilitating airway patency, relieving restrictive clothing, and assessing breathing. Oxygen may be administered, if necessary, along with defining further treatment. Blood pressure should be checked, and if no hypotension is present, 0.6 mg of sublingual or aerosolized nitroglycerin may be administered. If symptoms persist, nitroglycerin can be repeated (every five minutes up to three doses). Oxygen supplementation should continue until oxygen saturation exceeds 90%, and emergency protocols should be activated. According to Kloner et al.21, dental care can be discontinued if the patient frequently experiences stable angina. If there is no improvement, acute myocardial infarction (MI) should be assumed, transferring the patient to emergency hospital care immediately22.
Acute Myocardial Infarction (MI)
Cardiovascular diseases are the leading cause of death in Chile and globally. In Chile, coronary heart disease, particularly MI, is the primary cause of death in men and the second in women23. MI results from ischemia in the coronary arteries of the myocardium, leading to cell death and necrosis. It presents with severe and prolonged retrosternal pain, similar to angina but more intense and of longer duration3. Neurovegetative symptoms can include pallor, sweating, shortness of breath, decreased blood pressure, nausea, and vomiting. Predisposing factors include cardiovascular disease, obesity, male gender (50-70 years), and stress. Management of this DME involves assessing the clinical condition, positioning the patient, providing BLS, oxygenating the patient, and administering 150-300 mg of aspirin orally as initial treatment24. Alternatively, 0.6 mg of nitroglycerin may be administered sublingually or as an aerosol (every five minutes up to three doses). Evidence also supports the use of intravenous morphine (4-8 mg), with repeat doses of 2-8 mg every 5-15 minutes until pain subsides3,25,26. However, administering morphine and subsequent steps are the responsibility of emergency medical personnel. While awaiting transfer to a healthcare facility, the patient's vital signs should be monitored. If possible, a pre-hospital emergency service should be contacted to conduct an ECG for a definitive diagnosis.
Postural Hypotension / Orthostatic Hypotension
A sustained drop in blood pressure when upright, greater than 20 mmHg systolic or 10 mmHg diastolic, measured three minutes after standing or with a 60° head tilt27. General signs and symptoms include dizziness, headache, vertigo, nausea, and weakness28. Predisposing factors include medications (antihypertensives, tricyclic antidepressants, anxiolytics), prolonged decubitus position or convalescence, poor postural reflexes, late-stage pregnancy, advanced age, venous pathologies in the lower extremities, post-sympathectomy recovery, Addison’s disease, and chronic postural hypotension (Shy-Drager syndrome)3. Management begins by assessing the patient’s consciousness, halting dental treatment, and following the PCABD acronym of BLS-positioning the patient to align heart and brain, facilitating airway patency, loosening restrictive clothing, and evaluating breathing. If oxygenation is needed, administer it and define the definitive treatment. If the patient does not respond, reevaluate the pulse and airway. If the patient shows a delayed response, continue administering supplemental oxygen until oxygen saturation exceeds 90%, while continuously monitoring vital signs. Once vital signs are stabilized, the patient's return to an upright position should be gradual and controlled3,29.
Seizures
Seizures are temporary paroxysmal alterations of brain function with motor, sensory, autonomic, and/or cognitive signs and symptoms that may or may not be accompanied by epileptic activity30. Seizures are categorized into partial and generalized seizures, the latter subdivided into Grand Mal (Tonic-Clonic), Petit Mal (Absence), and Status Epilepticus31. Scientific evidence is inconclusive regarding the predisposing factors of a seizure; however, conditions that may trigger a seizure episode include generalized metabolic or toxic alterations, cerebrovascular insufficiency, acute alterations (sleep, menstrual cycle, fatigue, flashing lights, and physical and/or psychological stress), genetic predisposition, and alcohol intake3. Management of this DME begins by identifying that the patient is having a seizure, assessing the type of seizure, and recording the time of onset. In the case of Tonic-Clonic seizures, the emergency protocol should be activated, the patient placed in a supine lateral safety position, and evaluated using the BLS PCABD algorithm, with reassessment after 3 minutes if necessary. The ictal phase, which is the seizure itself, is self-limited, so benzodiazepines are not indicated unless it lasts longer than 5 minutes; if it exceeds this time, the likelihood of spontaneous cessation decreases32. If the seizure lasts longer than 5 minutes, status epilepticus is present, and an anticonvulsant should be administered intravenously (Lorazepam 0.1 mg/kg, 2 mg/minute, or Diazepam 10 mg, 5 mg/minute), which is managed by emergency medical personnel.
Asthmatic Attack/Bronchospasm
Asthma is a chronic inflammatory and bronchospastic disease with variable airway obstruction, reversible either spontaneously or through drug administration. It may present with acute symptoms such as wheezing, accessory muscle use during breathing, tachycardia, cyanosis, tachypnea, bradycardia, confusion, and decreased consciousness33. Risk factors include allergies, respiratory infections, physical exertion, environmental pollution, occupational stimuli, pharmacological and psychological factors34. Management is determined by recognizing the condition, administering supplemental oxygen until oxygen saturation exceeds 90%, and providing salbutamol 100 mcg/dose via inhalation (up to 3 repetitions). If there is no improvement with inhaled corticosteroids, emergency protocols should be activated, and adrenaline 1:1000 (1 mg/ml) should be administered-0.3-0.5 mg (0.3-0.5 ml) intramuscularly or subcutaneously for adults, and 0.01 mg/kg (0.01 ml) intramuscularly or subcutaneously for pediatric patients4.
Hyperventilation
Hyperventilation is an uncontrolled increase in ventilatory effort that exceeds the body's metabolic needs, due to a reduction in arterial carbon dioxide partial pressure (PCO₂)2, resulting in respiratory alkalosis, which leads to vasoconstriction and cerebral ischemia, potentially causing profound cardiovascular and neurological system changes35,36. Clinical manifestations include anxiety, confusion/dizziness, weakness, paresthesia, shortness of breath, chest pain, and/or palpitations4. It generally occurs in patients with acute anxiety related to treatment or in those apprehensive about expressing their fears to the operator, often between 15 and 40 years of age3. Clinical management involves identifying the DME and regulating the patient's respiratory rate through deep or diaphragmatic breathing techniques.
Hypoglycemia
Hypoglycemia is the most frequent and serious adverse reaction to antidiabetic therapy37. Signs and symptoms include hunger, tremors, slurred speech, headaches, sweating, lip and tongue paresthesia, aggressiveness, confusion, seizures, and unconsciousness4. Predisposing factors may include a lack of knowledge about proper pharmacological treatment, aggressive treatment protocols aimed at normoglycemia, uncoordinated insulin administration and feeding, abrupt dietary changes, renal or hepatic dysfunction, hormone regulation deficiencies, dementia, and sepsis38. Management should first be confirmed with a blood glucose test. In conscious patients with confirmed hypoglycemia (HGT <70), treatment involves administering oral sugars (rapidly absorbed carbohydrates, glucose tablets, or glucogel) following the "rule of fifteen"-15 grams of carbohydrates with a 15-minute absorption period-to regulate blood glucose levels. Levels should be monitored again after 15 minutes. If the patient is unconscious, BLS should be provided via the PCABD algorithm, and 1mg of glucagon should be administered intramuscularly or subcutaneously every 20 minutes, with emergency protocols activated4,38.
Cardiac Arrest
According to the American Heart Association (AHA), cardiac arrest is the abrupt loss of cardiac function that may or may not be accompanied by cardiac disease. Its onset may be sudden or the result of other diseases. Cardiac arrest can be fatal if appropriate immediate measures are not taken. Predisposing factors include hypertension, diabetes, smoking, permanent stress, and an increased waist-to-hip ratio39. Clinical management begins by positioning the patient supine, activating emergency protocols, requesting a defibrillator, and providing BLS, according to the PCABD acronym of BLS. This includes positioning the patient to align the heart and brain, ensuring airway patency, loosening restrictive clothing, evaluating breathing, administering oxygen if needed, defining definitive treatment and beginning cardiopulmonary resuscitation (CPR) maneuvers, as recommended by the American Heart Association (AHA)40. These consist of applying 30 compressions in the sternal region with the heel of the hand for every 2 breaths (in the absence of ventilatory support devices). The rate should be 100 to 120 compressions per minute with a depth of approximately 5 cm. This is a rare DME in dental practice40 and a prehospital emergency. However, dentists should still be trained to provide BLS and use the defibrillator.
Local Anesthetic Overdose
Systemic toxicity from local anesthetic overdose is a rare but potentially fatal DME, usually affecting the central nervous system (CNS) or cardiovascular system. This toxicity is dose-dependent and may manifest as excitation, nervousness, and CNS depression, which can induce cardiorespiratory arrest4. Contributing factors include the anesthetized site, the anesthetic technique used, the type of anesthetic, the dose, and the systemic condition41. Management starts with recognizing the condition through signs and symptoms such as dizziness, metallic taste, tinnitus, blurred vision, dysarthria, muscle tremors, convulsions, loss of consciousness, coma, respiratory depression, or cardiorespiratory arrest. Once the patient's condition is evaluated, early recognition should lead to suspension of the anesthetic technique, followed by the activation of emergency protocols and BLS if necessary, using the PCABD algorithm. Oxygen therapy should be administered until oxygen saturation exceeds 90%, with constant monitoring of the patient. If seizures last longer than 5 minutes, Diazepam (10 mg intravenously, 5 mg/min) or Lorazepam (0.1 mg/kg intravenously, 2 mg/min) should be administered by authorized emergency medical personnel. When seizures last less than 5 minutes, their progression will be self-limiting42.
Hyperglycemic Crisis
A potentially fatal condition that can lead to loss of consciousness, associated with diabetic ketoacidosis or hyperglycemic hyperosmolar state in patients with type 1 or type 2 diabetes mellitus, respectively. The onset of diabetic ketoacidosis is acute, and may include nausea, vomiting, abdominal pain, tachypnea, hyperventilation, ileus, acetone breath, and altered perception. The hyperosmolar state, on the other hand, develops slowly (over days/weeks) in elderly patients, presenting the same clinical symptoms as ketoacidosis along with hypotension. Risk factors include psychological conditions (depression or eating disorders), stress, non-compliance with diabetes treatment, infections, non-infectious diseases, alcoholism, and pancreatitis(43, 44). Management involves recognizing the condition, activating emergency protocols, monitoring vital signs, and providing BLS in case of loss of consciousness following the PCABD algorithm, and administering intravenous saline solution if possible, and awaiting medical help3.
Cerebrovascular Accident (Stroke)
A stroke is defined as a vascular injury that reduces blood flow to a specific region of the brain, resulting in neurological impairment. Signs and symptoms vary depending on the affected area and may include loss of consciousness, paresthesia in the contralateral upper and lower limbs, facial asymmetry, and dysarthria4,45. Predisposing factors include hypertension, diabetes mellitus, cardiac rhythm disorders, dyslipidemia, family history, genetic predisposition, chronic kidney disease, oral contraceptive use, smoking, and a sedentary lifestyle. Clinical management begins with recognizing the condition, activating emergency protocols, and applying the BLS PCABD algorithm. This involves positioning the patient to align the heart and brain, ensuring airway patency, relieving tight clothing, assessing breathing, administering oxygen if needed, determining definitive treatment, and properly adjusting the patient. Continuous monitoring of vital signs and stabilizing the patient is essential while waiting for emergency services. Immediate referral to a healthcare facility is crucial for confirming the diagnosis through computed axial tomography (CAT)3. Table 3
4. Discussion
This review aims to outline the clinical symptoms, associated risk factors, management, and necessary supplies for addressing a DME. Currently, in Chile, the National Oral Health Plan 2018-2030, enacted by the Ministry of Health, is creating the necessary means to improve access to and opportunities for dental care for the population. Additionally, Chile’s demographic shift shows a rapid increase in the elderly population46, which has led to a higher frequency of dental consultations within this age group. This may elevate the risk of DME occurrences due to underlying systemic conditions and polypharmacy in these patients47. This highlights the need for dentists to have the necessary theoretical and practical knowledge to address these situations, as well as the appropriate supplies and equipment for their proper management.
The scientific literature emphasizes that timely intervention in a DME can significantly reduce patient morbidity and potential mortality48. Thus, prevention and the evaluation of each patient's individual preoperative risk are the best strategies to address these inconveniences. Marks et al.49 in their study found that only 55.3% of dental surgeons consistently performed a thorough clinical history review, while 26.6% did so regularly, 9.1% occasionally, and 8.6% never. These figures suggest that approximately 17.7% of dental surgeons lack a clear understanding of the patient’s true systemic health in the clinical record, which could directly influence the occurrence of a DME due to the lack of preventive background information, a key tool in managing a DME.
Training has been identified as a key tool for reducing DMEs. In a study by Al Ghanam et al.50, it was reported that only 27.2% of surveyed dentists received training during their undergraduate education, and 61.1% received training post-graduation. Similarly, Arsati et al.40 reported that only 59.6% of dentists in Brazil had received BLS training, while 40.0% had no such training. These figures are notably low considering the importance of resolving a DME. Varoni et al.'s51 study in Italy, also confirmed the need to improve theoretical and practical knowledge to manage DMEs. The lack of training among dental surgeons can complicate the management of these emergencies. Al Ghanam et al.50 further found that only 49.7% of dental surgeons felt capable of managing a minor DME, and just 6.8% could handle a severe one. Therefore, it is essential to incorporate annual theoretical and practical BLS courses into dental university curricula and professional practice to update and enhance their ability to recognize and manage the most prevalent DMEs52.
DMEs present with specific or similar clinical manifestations, so it is crucial to detect and manage them appropriately. In any case, dental care should be suspended immediately; the condition should be identified, and emergency protocols activated as needed, including: requesting a medical ambulance and an automated external defibrillator (AED) if required, delivering BLS, continuously monitoring vital signs53, along with administering the correct medication, and utilizing the necessary medical supplies for each DME. For this reason, each dental center should have a DME cart equipped with the necessary supplies, medications, and instruments54,55, as dictated by the technical standards of the Ministry of Health for procedure rooms and minor surgery wards. With these resources and the operator's knowledge, dentists can effectively manage the initial phase of a DME, safeguarding the patient's life and physical integrity. It is equally important to recognize the limitations of the dentist's role during the initial management of a DME and to await the arrival of a specialized medical team for further hospital treatment if necessary. Table 4
5. Conclusion
Currently, it is essential for dental surgeons to integrate both theoretical and practical knowledge for the efficient, timely, and safe initial management of a DME, ensuring a high-quality response. Additionally, incorporating DME refresher courses into undergraduate dental programs and offering postgraduate courses will better prepare dentists. Moreover, every dental center must be equipped, as mandated by the Ministry of Health's technical standards for procedure rooms and minor surgery wards, to handle a DME. Finally, the prevention and preoperative risk assessment of each patient remains one of the most effective strategies for managing a DME.
REFERENCES
1. Bordignon M, Vieira R, Oliveira da Silva S, Sandini Linden M, Sandini Trentin M, De Carli J. Medical Emergency in dental practice equipment and drugs knowledge among dentists in the state of Rio Grande do Sul. Salusvita Bauru. 2013;32(2):75-185. [ Links ]
2. Muller MP, Hansel M, Stehr SN, et al. A state-wide survey of medical emergency management in dental practices: incidence of emergencies and training experience. Emerg Med J. 2008;25:296-300. [ Links ]
3. Malamed SF, Orr DL. Medical Emergencies in the Dental Office. 7th ed. St. Louis, MO: Mosby; 2015. [ Links ]
4. Greenwood M, Meechan JG. General medicine and surgery for dental practitioners: part 3. Management of specific medical emergencies in dental practice. Br Dent J. 2014 Jul;217(1):21-6. [ Links ]
5. Lawson L. Medical Emergency Preparedness in Dental Practice. RDH. 2017;37(6):47-59. [ Links ]
6. Xie CY, Jia SL, He CZ. Training of Basic Life Support Among Lay Undergraduates: Development and Implementation of an Evidence-Based Protocol. Risk Manag Healthc Policy. 2020;13:1043-1053. [ Links ]
7. Panchal AR, Bartos JA, Cabañas JG, et al.; On behalf of the Adult Basic and Advanced Life Support Writing Group. Part 3: Adult basic and advanced life support: 2020 American Heart Association Guidelines for Cardiopulmonary Resuscitation and Emergency Cardiovascular Care. Circulation. 2020. [ Links ]
8. Romano S, Branz L, Fondrieschi L, Minuz P. Does A Therapy for Reflex Vasovagal Syncope Really Exist? High Blood Press Cardiovasc Prev. 2019 Aug;26(4):273-281. [ Links ]
9. Benditt DG, Reyes Caorsi W. Síncope: revisión diagnóstica y terapéutica. Revista Uruguaya de Cardiología. 2011;26(1):38-54. [ Links ]
10. Longo S, Legramante JM, Rizza S, Federici M. Vasovagal syncope: An overview of pathophysiological mechanisms. European Journal of Internal Medicine. 2023;112:6-14. [ Links ]
11. Kenny RA, McNicholas T. The management of vasovagal syncope. QJM. 2016 Dec;109(12):767-773. [ Links ]
12. Cabrera JA, Casado R, Salvador O, Sánchez-Enrique C, Bayona-Horta S, Sánchez-Borque P, et al. Protocolo terapéutico del síncope en urgencias. Medicine - Programa de Formación Médica Continuada Acreditado. 2021;13(44):2607-2610. https://doi.org/10.1016/j.med.2021.10.016 [ Links ]
13. Banegas JR. Hipotensión en hipertensos mayores tratados. An RANM. 2022;139(02):121-134. DOI: 10.32440/ar.2022.139.02.rev02 [ Links ]
14. Taylor DA. Hypertensive Crisis: A Review of Pathophysiology and Treatment. Crit Care Nurs Clin North Am. 2015;27(4):439-447. https://doi.org/10.1016/j.cnc.2015.08.003 [ Links ]
15. Kulkarni S, Glover M, Kapil V, Abrams SML, Partridge S, McCormack T, et al. Management of hypertensive crisis: British and Irish Hypertension Society Position document. J Hum Hypertens. 2023;37(10):863-879. https://doi.org/10.1038/s41371-022-00776-9 [ Links ]
16. Valdés G, Roessler E. Recomendaciones para el manejo de las crisis hipertensivas: Documento de Consenso de la Sociedad Chilena de Hipertensión Arterial. Rev Med Chil. 2002;130(3):322-331. https://dx.doi.org/10.4067/S0034-98872002000300013 [ Links ]
17. Wood RA, Camargo Jr CA, Lieberman P, Sampson HA, Schwartz LB, Zitt M, et al. Anaphylaxis in America: the prevalence and characteristics of anaphylaxis in the United States. J Allergy Clin Immunol. 2014 Feb;133(2):461-467. [ Links ]
18. Ramsey A, Brodine AH. Allergy topics for dental practitioners. Gen Dent. 2019 Jul-Aug;67(4):38-45. [ Links ]
19. Shaker MS, Wallace DV, Golden DBK, Oppenheimer J, Bernstein JA, et al. Anaphylaxis-a 2020 practice parameter update, systematic review, and Grading of Recommendations, Assessment, Development and Evaluation (GRADE) analysis. J Allergy Clin Immunol. 2020 Apr;145(4):1082-1123. [ Links ]
20. Ford TJ, Berry C. Angina: contemporary diagnosis and management. Heart. 2020;106(5):387-398. doi:10.1136/heartjnl-2018-314661 [ Links ]
21. Kloner RA, Chaitman B. Angina and Its Management. J Cardiovasc Pharmacol Ther. 2017;22(3):199-209. doi:10.1177/1074248416679733 [ Links ]
22. Chaudhry S, Jaiswal R, Sachdeva S. Dental considerations in cardiovascular patients: A practical perspective. Indian Heart J. 2016;68(4):572-575. [ Links ]
23. Nazzal C, Lefian A, Alonso F. Incidencia de infarto agudo de miocardio en Chile, 2008-2016. Rev Med Chil. 2021;149(3):323-329. https://dx.doi.org/10.4067/s0034-98872021000300323 [ Links ]
24. Souza PVR, et al. Angina instável e infarto agudo do miocárdio sem supradesnivelamento de ST: tratamento e prognóstico. Rev. Soc. Cardiol. Estado de Säo Paulo. 2018: 403-408. [ Links ]
25. Coll Muñoz Y, Valladares Carvajal F, González Rodríguez C. Infarto agudo de miocardio. Actualización de la Guía de Práctica Clínica. Revista Finlay. 2016;6(2):170-190. [ Links ]
26. Borrayo-Sánchez G, Alcocer-Gamba A, Araiza-Garaygordobil D, Arias-Mendoza A, Aubanel-Riedel P, Cortés-Lawrenz J, et al. Interinstitutional clinical practice guidelines for the treatment of acute myocardial infarction. Guía práctica interinstitucional para el tratamiento del infarto agudo de miocardio. Gaceta médica de México. 2020;156(6):559-569. https://doi.org/10.24875/GMM.M21000455 [ Links ]
27. Freeman R, Wieling W, Axelrod FB, Benditt DG, et al. Consensus statement on the definition of orthostatic hypotension, neurally mediated syncope and the postural tachycardia syndrome. Auton Neurosci. 2011 Apr 26;161(1-2):46-8. [ Links ]
28. Ali A, Ali NS, Waqas N, Bhan C, Iftikhar W, Sapna F, et al. Management of Orthostatic Hypotension: A Literature Review. Cureus. 2018 Aug 20;10(8):e3166. [ Links ]
29. Gibbons CH, Schmidt P, Biaggioni I, Frazier-Mills C, Freeman R, Isaacson S, et al. The recommendations of a consensus panel for the screening, diagnosis, and treatment of neurogenic orthostatic hypotension and associated supine hypertension. J Neurol. 2017 Aug;264(8):1567-1582. [ Links ]
30. Gasparini S, Beghi E, Ferlazzo E, Beghi M, Belcastro V, et al. Management of psychogenic non-epileptic seizures: a multidisciplinary approach. Eur J Neurol. 2019;26:205-e15. [ Links ]
31. Johnson EL. Seizures and Epilepsy. Med Clin North Am. 2019 Mar;103(2):309-324. [ Links ]
32. Sánchez-Carpintero R, Camino R, Smeyers P, et al. Uso benzodiacepinas en crisis prolongadas y estado epiléptico en la comunidad (Use of benzodiazepines in prolonged seizures and status epilepticus in the community). An Pediatr (Barc). 2014;81(6):400.e1-400.e4006. [ Links ]
33. Lizzo JM, Cortes S, Doerr C. Pediatric Asthma (Nursing). In: StatPearls. StatPearls Publishing, Treasure Island (FL); 2023. PMID: 33760494. [ Links ]
34. Rizvi SAA, et al. Asthma and allergy crisis in Puerto Rico: a must do proposal. J Thorac Dis. 2020;12(3):1142-1144. doi:10.21037/jtd.2019.12.15 [ Links ]
35. Speirs RL, Barsby MJ. Hyperventilation in the dental chair. Dent Update. 1995;22(3):95-98. [ Links ]
36. Gardner WN. The pathophysiology of hyperventilation disorders. Chest. 1996;109(2):516-534. [ Links ]
37. Cryer PE. Glycemic goals in diabetes: trade-off between glycemic control and iatrogenic hypoglycemia. Diabetes. 2014;63:2188-2195. [ Links ]
38. Umpierrez G, Korytkowski M. Diabetic emergencies - ketoacidosis, hyperglycaemic hyperosmolar state and hypoglycaemia. Nat Rev Endocrinol. 2016 Apr;12(4):222-32. [ Links ]
39. Yancy CW, Jessup M, Bozkurt B, et al. 2017 ACCF/ACC/HFSA focused update on new pharmacological therapy for heart failure: an update of the 2013 ACCF/AHA guidelines for the management of heart failure: a report of the American College of Cardiology Foundation/American Heart Association Task Force on Practice Guidelines and the Heart Failure Society of America. J Am Coll Cardiol. 2017;70:776-803. [ Links ]
40. Arsati F, Montalli VA, Flório FM, Ramacciato JC, da Cunha FL, Cecanho R, et al. Brazilian dentists' attitudes about medical emergencies during dental treatment. J Dent Educ. 2010 Jun;74(6):661-6. [ Links ]
41. Speca SJ, Boynes SG, Cuddy MA. Allergic reactions to local anesthetic formulations. Dent Clin North Am. 2010;54(4):655-664. https://doi.org/10.1016/j.cden.2010.06.006 [ Links ]
42. Wadlund DL. Local Anesthetic Systemic Toxicity. AORN J. 2017 Nov;106(5):367-377. [ Links ]
43. Fayfman M, Pasquel FJ, Umpierrez GE. Management of Hyperglycemic Crises: Diabetic Ketoacidosis and Hyperglycemic Hyperosmolar State. Med Clin North Am. 2017 May;101(3):587-606. [ Links ]
44. Mifsud S, et al. Stress-induced hyperglycaemia. Br J Hosp Med (Lond). 2018;79(11):634-639. doi:10.12968/hmed.2018.79.11.634 [ Links ]
45. Donoso Norona R, Gomez Martinez N, Rodriguez Plasensia A. Manejo inicial y tratamiento del accidente cerebrovascular isquémico. Una visión futura. Dilemas contemp educ política valores. 2021;8(spe3):00062. https://doi.org/10.46377/dilemas.v8i.2744. [ Links ]
46. Celis-Morales C, Troncoso-Pantoja C, Leiva-Ordoñez A. ¿Cuál es el perfil de envejecimiento de la población chilena en comparación a otros países del mundo?. Rev Méd Chile. 2019 Dec;147(12):1630-1631. [ Links ]
47. García Chairez AL, Pinedo Carpio SR, Zegbe Dominguez JA, Ruíz de Chávez Ramírez D. Polifarmacia en el adulto mayor en primer nivel de atención. IBN SINA. 2017;8(2):1-15. https://doi.org/10.48777/ibnsina.v8i2.35 [ Links ]
48. Vaughan M, Park A, Sholapurkar A, Esterman A. Medical emergencies in dental practice - management requirements and international practitioner proficiency. A scoping review. Aust Dent J. 2018;63(4):455-466. [ Links ]
49. Marks LA, Van Parys C, Coppens M, et al. Awareness of dental practitioners to cope with a medical emergency: a survey in Belgium. Int Dent J. 2013;63:312-316. [ Links ]
50. Al Ghanam MA, Khawalde M. Preparedness of Dentists and Dental Clinics for Medical Emergencies in Jordan. Mater Sociomed. 2022;34(1):60-65. doi:10.5455/msm.2022.33.60-65 [ Links ]
51. Varoni EM, et al. Medical emergencies in dental practice: A nationwide web-based survey of Italian dentists. Heliyon. 2023 Feb 23;9(3):e13910. doi:10.1016/j.heliyon.2023.e13910 [ Links ]
52. Albelaihi HF, Alweneen AI, Ettish A, Alshahrani FA. Conocimiento, actitud y confianza percibida en el manejo de emergencias médicas en el consultorio odontológico: una encuesta entre estudiantes e internos de odontología. J Int Soc Prev Comunidad Dent. 2017;7(6):364-369. doi:10.4103/jispcd.JISPCD_414_17 [ Links ]
53. Kleinman M, et al. Part 5: Adult basic life support and cardiopulmonary resuscitation quality: 2015 American Heart Association Guidelines Update for Cardiopulmonary Resuscitation and Emergency Cardiovascular Care. Circulation. 2015;132(18 suppl 2):S414-S35. [ Links ]
54. Smereka J, Aluchna M, Szarpak L. Availability of emergency medical equipment in dental offices in Poland: a preliminary study. Resuscitation. 2016;106(Suppl. 1):e32. [ Links ]
55. Umek N, Sostaric M. Medical emergencies in dental offices in Slovenia and readiness of dentists to handle them. Signa Vitae. 2018;14:43-48. [ Links ]
56. Dym H, Barzani G, Mohan N. Emergency Drugs for the Dental Office. Dent Clin North Am. 2016;60(2):287-294. [ Links ]
Conflict of Interest Statement The authors declare no conflict of interest in the publication of the article.
Authorship Contribution
1. Project Administration 2. Funding Acquisition 3. Formal Analysis 4. Conceptualization 5. Data Curation 6. Writing - Review and Editing 7. Research 8. Methodology 9. Resources 10. Writing - Original Draft Preparation 11. Software 12. Supervision 13. Validation 14. Visualization
Received: May 24, 2024; Accepted: August 07, 2024










texto em 






