Implicaciones prácticas
Aporte a la formación de nuevos docentes. La reflexión sobre los IC brinda a los futuros docentes la posibilidad de contrastar sus ideales pedagógicos con las realidades del aula. De esta manera, se fortalece su vocación a través de una práctica más crítica y comprometida.
Experiencias que contribuyen a la IPD. Los IC vivenciados por los docentes en formación fomentan la construcción de la identidad profesional docente al propiciar aprendizajes como la reafirmación del compromiso profesional y la definición del rol educativo. Además, fortalecen la reflexión crítica y consciente sobre la práctica educativa.
Conocer las realidades de los contextos educativos. La violencia escolar fue una situación recurrente en los IC de los participantes, lo cual evidencia la necesidad de fortalecer la formación inicial para enfrentar estas situaciones complejas y multisistémicas, considerando los diversos contextos sociales y culturales a los que se enfrenta el docente en formación.
Introducción
La identidad profesional docente (IPD) no responde a una realidad lineal, por el contrario, es un objeto de estudio multidimensional, que puede ser abordado desde diversas perspectivas (Cantón & Tardif, 2018). La IPD puede definirse como el resultado de la combinación de la dimensión personal y profesional de cada persona, asumiéndola como un proceso dinámico y continuo que abarca aspectos cognitivos, sociales, culturales y emocionales (Batista & Graça, 2021; Beijaard et al., 2004; Vera, 2010).
Determinados eventos en clase pueden favorecer cambios en la IPD, ya sea por su poder emocionalmente desestabilizador, por la dificultad de solventarlos con respuesta parcial e inmediata o por su capacidad para desafiar los roles y concepciones actuales (Monereo, 2010).
En la literatura, estos sucesos suelen ser referidos como incidentes críticos (IC), aunque su definición y forma de entenderlos ha presentado notables variaciones a lo largo del tiempo. En este caso parece especialmente apropiada la definición de Bilbao y Monereo (2011), quienes consideran un incidente crítico “como un evento que sucede en un tiempo y espacio limitado, y que, al superar el equilibrio emocional del profesor, lo pone en crisis en su propia identidad profesional” (p. 138). Asimismo, la identificación de un incidente como crítico está sujeta a la perspectiva individual, en función de la trayectoria personal y el nivel de desarrollo profesional de cada docente. En este sentido, Monereo et al., (2013) analizaron cuatro tipos de situaciones que pueden presentarse en el contexto universitario, evaluándolas según dos variables clave: el grado de control emocional del docente y el carácter esperado o inesperado de la situación. De manera general, los autores distinguen los IC de otras situaciones problemáticas a partir de los siguientes tipos:
La rutina representa una situación anticipada por el docente, quien ha diseñado previamente estrategias para afrontarla, lo que le brinda una sensación de control y confianza.
Los eventos son circunstancias que, aunque inesperadas para el docente, no generan un impacto emocional significativo y pueden ser manejadas con facilidad.
Un conflicto es una situación que el profesor puede anticipar, pero, ante la percepción de no poder resolverla eficazmente, suele experimentar una pérdida de control emocional.
Un incidente es una situación imprevista que afecta intensamente las emociones del docente, ya que combina el factor sorpresa con una pérdida de control emocional.
Con la categorización de las contingencias en el aula, cobra importancia decir que un IC se sitúa en un determinado contexto que puede desequilibrar los esquemas cognitivos y emocionales, cuestión aún más relevante en aquellos que cursan la formación inicial docente (FID), dada su inserción en contextos complejos y su escasa experiencia profesional (Contreras & Robles, 2018).
En el contexto de la FID, la práctica pedagógica es fundamental para el desarrollo profesional de los futuros docentes, dado que representa una oportunidad de articular la teoría con la experiencia, mediante un proceso continuo de acción-reflexión-acción, así como a través de la interacción social con diversos actores educativos (Palazzo et al., 2016).
La práctica pedagógica permite al docente en formación incorporarse a entornos reales vinculados con el ejercicio de su futura profesión y facilita un aprendizaje contextualizado que contribuye al desarrollo de los conocimientos, habilidades y competencias requeridas para su desempeño profesional. En este sentido, se resalta la relevancia de los espacios de práctica profesional, porque se potencia la idea de que los estudiantes transciendan la formación recibida en la universidad para preponderar la preparación en contextos situados que contribuyan a su formación como docentes (Zabalza, 2016).
Vanegas y Fuentealba (2019) sostienen que las prácticas pedagógicas favorecen el desarrollo de la IPD, ya que constituyen un espacio curricular donde se forman comunidades, se generan vínculos con otros y con el entorno, y se vivencia el significado profundo de la propia identidad. El estudio de Madueño y Márquez (2020), realizado con 15 estudiantes de la carrera de educación primaria, destaca que la práctica profesional favorece el desarrollo de la identidad docente desde funciones relacionadas con la observación, apoyo e impartición de clases. Dichas funciones cobran significado cuando el estudiante se involucra en la acción docente y reflexiona sobre la práctica desarrollada.
La práctica pedagógica en la FID se convierte en un escenario para el surgimiento de los IC, pero en lugar de verse como una dificultad, es una oportunidad para reflexionar sobre el significado del acontecimiento con el fin de mejorar sus formas de enseñanza (Joshi, 2018). Estos incidentes irrumpen en las aulas y obligan al docente a “reflexionar en la acción” y “sobre la acción”, como sugiere Schön (1992; 1998), y esto lleva a un fortalecimiento de la identidad profesional docente. En este punto se puede pensar la relación entre los IC y la IPD como un proceso dialéctico en que el docente puede convertir la disrupción en comprensión, y la comprensión en desarrollo profesional e identitario.
Diversos autores han visibilizado esta relación. La investigación de Contreras y Robles (2018), realizada con siete estudiantes de Pedagogía General Básica en una universidad chilena, pretendió construir el conocimiento profesional a partir del análisis de incidentes críticos durante las prácticas. Entre sus resultados muestran cómo la reflexión guiada sobre IC fortalece el conocimiento profesional al mejorar su capacidad para enfrentar contextos reales y complejos en el aula.
En esta misma línea, Sanhueza et al., (2023), en el estudio realizado con 30 estudiantes de práctica profesional de Pedagogía Básica de dos universidades chilenas, concluyen que los incidentes críticos vividos por dichos estudiantes en sus prácticas tienen un impacto significativo en la construcción de su identidad docente, especialmente en aspectos emocionales, como la autoestima, la motivación y la autopercepción profesional.
Es importante que los futuros docentes de educación física reconozcan el objeto de estudio y las didácticas propias que configuran su área, desde allí se inicia la consolidación de su identidad profesional. Si bien la experiencia docente es individual, Conceição y Neto (2017) afirman que la identidad se construye a partir de las relaciones que comparten con los actores educativos, de manera especial, recalcan la idea que la trayectoria inicial no es lineal, no está categorizada a priori, sino que se reconfigura por las realidades de los contextos educativos. De allí la necesidad de tener una inmersión temprana en las realidades escolares durante la formación inicial como escenario de formación identitaria.
En este sentido, entre las investigaciones que han abordado la relación IC con la FID, el estudio de De Leon-Pineda et al., (2020) tuvo como objetivo identificar los incidentes críticos persistentes vividos por estudiantes en formación como docentes de EF durante su práctica profesional, participaron 158 estudiantes de la licenciatura en Educación Física de una institución superior en Pampanga, Filipinas. En dicho estudio se destaca como un IC la falta de respeto y de atención por parte del alumnado escolar, lo que provocó diferentes reacciones en el estudiantado universitario de EF. Frente a dicho IC, hubo estudiantes que se sintieron tristes, decaídos, decepcionados y maltratados.
El estudio de Mujica et al., (2023) tuvo como objetivo comprender los IC que experimentan estudiantes de Pedagogía en Educación Física durante su proceso de prácticum, participaron 34 estudiantes de cuarto año de la carrera de Pedagogía en Educación Física. En este estudio, los incidentes críticos detectados evidencian la complejidad inherente a la labor docente, resaltando problemáticas como la violencia escolar, la inasistencia del profesorado, fallas en la comunicación y limitaciones estructurales, entre ellas la carencia de espacios apropiados para la educación física. A partir de eso, se plantea la necesidad de incorporar estas experiencias en la formación inicial de los docentes para potenciar su capacidad de planificar, gestionar las emociones y reaccionar adecuadamente ante situaciones imprevistas durante la práctica educativa.
Por otro lado, el estudio de Giles et al., (2025) tuvo como objetivo analizar cómo una experiencia de Aprendizaje-Servicio (ApS) en contextos escolares socialmente desfavorecidos contribuyó al desarrollo de competencias profesionales específicas. A través del análisis de incidentes críticos vividos durante la intervención, se buscó promover la reflexión pedagógica y evaluar el impacto del ApS en la formación docente inicial. Participaron 46 estudiantes universitarios de Educación Primaria en el marco de la asignatura de Didáctica de la Educación Física. En este estudio se concluyó que los incidentes críticos identificados fueron fundamentales para reflexionar sobre la práctica docente y adaptarse a contextos educativos diversos. El estudio resalta el valor formativo del ApS como estrategia pedagógica para fomentar una docencia comprometida, democrática y centrada en la equidad.
Como se ha podido constatar, no se han identificado estudios relacionados con los IC en el contexto colombiano hasta el momento. Esta situación evidencia la pertinencia y necesidad de abordar el presente estudio, cuyo objetivo principal es comprender la influencia de los incidentes críticos en la identidad profesional docente en los estudiantes de licenciatura de Educación física durante su práctica pedagógica.
Metodología
Este estudio se enmarca en la investigación educativa, ya que se desarrolla sistemáticamente para generar conocimientos válidos y confiables sobre un fenómeno escolar (Sabariego & Bisquerra, 2014). Se enfoca en la observación y análisis de prácticas pedagógicas reales con la intención de comprenderlas y mejorarlas. Posee un enfoque cualitativo, debido a la posibilidad de abordar los fenómenos sociales desde la comprensión y manifestaciones de los actores inmersos en ellos (Taylor & Bogdan, 1987).
Los participantes se seleccionaron a partir de criterios de representatividad cualitativa y no estadística (Galeano, 2004), dado que se buscaba incluir a docentes en formación con un nivel avanzado de trayectoria académica y con experiencia directa en contextos escolares reales. Los criterios fueron: (a) estar matriculados en la práctica pedagógica e investigación del último año de la Licenciatura en Educación Física, (b) orientar la clase de Educación Física en instituciones educativas, y (c) manifestar disposición para participar voluntariamente en un proceso reflexivo sobre su práctica.
El estudio contó con la participación de cinco estudiantes (tres mujeres y dos varones) con edades entre 24 y 29 años. El autor principal de este artículo fue a la vez participante, dado que se configuró un escenario de construcción colectiva con el grupo de estudiantes del cual era parte, lo que permitió un aprendizaje desde la doble perspectiva de investigador y participante. La investigación cualitativa permite esta doble oportunidad, pero requiere de procesos adicionales como la reflexividad, que en términos de De la Cuesta-Benjumea (2011) es “volver hacia uno mismo para examinar críticamente el efecto que se produce en el desarrollo de la investigación” (p. 164); es decir, es reconocer que hay una influencia en los procesos investigativos, y estos influyen en el investigador.
La práctica se desarrolló durante dos semestres académicos consecutivos (2024-II y 2025-I), con una dedicación promedio de diez horas semanales en los respectivos centros de práctica. Las clases se implementaron en distintos niveles educativos -preescolar, primaria y secundaria- para diversificar las experiencias docentes. La caracterización de los participantes y el contexto se resumen en la Tabla 1.
Para la recolección de información se realizó una adaptación de la pauta de análisis de incidentes críticos PANIC, de Monereo (2010). Esta adaptación constó de orientaciones diseñadas para describir, interpretar y reflexionar sobre situaciones significativas denominadas anteriormente como incidentes críticos: a) descripción del IC, b) identificación de los factores intervinientes, c) análisis de consecuencias y d) reflexión sobre las alternativas.
Cada participante escribió su narración de los IC experimentados durante su práctica pedagógica en un documento Word con dichas orientaciones, las extensiones variaron según su capacidad narrativa y descriptiva, en promedio cada incidente tiene una extensión de dos páginas.
El tratamiento de la información se realizó a través del software Atlas.ti versión 9., el cual permitió hacer la categorización y depuración de manera detallada. Se llevó a cabo una codificación abierta y axial (Strauss & Corbin, 2002). En este sentido, las categorías resultantes son parte del análisis del contenido y emergieron a partir del análisis inductivo (Bonilla-Castro & Rodríguez, 1997).
En esta investigación se asumieron los términos para valorar el rigor y la credibilidad de la investigación naturalista propuestos por Guba (1989), específicamente la triangulación de la información a la luz de las investigaciones sobre el objeto de estudio y la comprobación de los participantes al socializar los resultados. De acuerdo con Baxter y Jack (2008), la socialización de la información con los participantes permite que ellos aclaren la interpretación, se genere discusión y otras perspectivas.
Por otro lado, la revisión por parte de un observador externo, en este caso una profesora de la universidad supervisó los procedimientos y metodologías utilizados durante la investigación, así como las interpretaciones y conclusiones y si correspondencia con la recolección y análisis de la información para minimizar los sesgos del investigador-participante.
Entre los aspectos éticos, la investigación contó con el consentimiento de los participantes, la confidencialidad y el anonimato. En la presentación de los resultados, sus nombres se cambian por un código (letra P y un número del 1 al 5) y no se nombran las instituciones educativas o el estudiantado. Según la Resolución 008430, del Ministerio de Salud de Colombia (1993), se considera una investigación sin riesgo.
Resultados y discusión
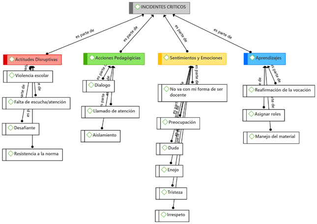
El análisis de los incidentes críticos recopilados durante la práctica pedagógica de énfasis escolar permitió identificar cuatro categorías principales en la construcción de la IPD (Figura 1).
Actitudes disruptivas
La categoría con mayor frecuencia fue actitudes disruptivas. Hace referencia a aquellas acciones o expresiones por parte del estudiantado que dificultan el normal desarrollo del proceso de enseñanza-aprendizaje y, por tanto, se convierten en detonantes de los incidentes críticos. Entre ellas, la principal fue la violencia escolar, entendida como acciones intencionales de agresión física, verbal o psicológica, así lo expresan los participantes:
En esas actividades se tiraban los aros, se los corrían cuando el compañero iba a saltar y cuando les pasaba algo, se burlaban entre varios. (P1) Todos los estudiantes estaban muy inquietos, discutían y se agredían con juegos muy bruscos. (P2) Muchos de los estudiantes empezaron a tener conflicto entre ellos, empezaron a agredirse verbal y físicamente mientras estaban esperando en hileras. (P3)
Entre los hechos de violencia escolar mencionados en los IC, se logran identificar burlas, golpes y humillaciones. Estos también han sido reconocidos en otros estudios, como el de Cortes y Mujica (2020), donde encontraron que el estudiantado no solo reproduce comportamientos violentos en las clases de Educación Física, sino que estos comportamientos se relacionan directamente con experiencias previas de violencia normalizadas en sus contextos cotidianos.
De acuerdo con Rosendo (2020), el proceso de formación en valores asociados a la convivencia pacífica contribuye a prevenir la violencia escolar, por tanto, debe ser un trabajo por desarrollar con mayor relevancia en los espacios escolares.
En segundo orden, la falta de escucha/atención surge como una actitud reiterada en la que el estudiantado desatiende al docente o sus compañeros. Esta actitud, aunque no siempre intencionada, representa un desafío para los docentes en formación:
Fue una sesión sumamente tensa e incómoda al principio, porque cuando llegué al grupo los estudiantes tenían material (pelotas de voleibol), se encontraban jugando y, por tanto, no hubo foco atencional. (P4) Fuimos todos a la vez, desde el principio, en el círculo inicial, que se escucharan y prestaran atención estuvo supremamente difícil. (P2)
Los resultados muestran una gran dificultad en los estudiantes para mantener la atención y escuchar durante las clases, lo que repercute negativamente en sus procesos de aprendizaje. Dicha observación coincide con los hallazgos en el estudio de De Leon-Pineda et al., (2020), donde señalan que uno de los incidentes críticos más frecuentes que enfrentan los docentes en formación durante sus prácticas profesionales en Educación Física es la falta de atención y la limitada disposición del alumnado para escuchar. Estas conductas, según se plantea, dificultan la aplicación adecuada de las estrategias didácticas y perjudican la relación pedagógica entre el profesor y sus estudiantes.
Esta situación coincide con lo planteado por Rojo y Restrepo (2020), quienes señalan que “cuando falla la capacidad de escuchar, va a incidir de forma directa en el proceso de aprendizaje, ya que no puede haber un buen desarrollo del mismo” (p. 16). En este sentido, la escucha no debe entenderse solo como la recepción pasiva de información, sino como una actividad cognitiva activa que requiere disposición, interés y comprensión por parte del estudiante.
Los incidentes críticos que surgen por las actitudes disruptivas del estudiantado son detonantes de un cuestionamiento como maestros en formación. Desde la perspectiva de Schön (1998), estos episodios demandan reflexión en y sobre la acción. Así, cuando el docente en formación analiza las causas y consecuencias de las actitudes disruptivas, no solo busca resolver un problema práctico, sino que lo lleva a pensar en la manera más indicada de actuar de acuerdo con su marco ético y pedagógico.
Por otro lado, la resistencia a la norma y el estudiante desafiante comparten una línea delgada, pues si bien ambos implican una interacción con la autoridad pedagógica, en el caso del estudiante desafiante se evidencia una actitud más activa de oposición y confrontación directa:
No escuchan, no obedecen, además creen que en todo momento están compitiendo por ganar, quién lleva los implementos de la clase, quién hace más rápido las cosas, quién coge más conos…. (P1) Mientras las rondas pasaban, los estudiantes se acumulaban para que yo les asignara el rol de ponchador. En ese momento un estudiante se molestó y protagonizó una pataleta por no haberlo escogido a él. “¡No es justo, no entiendo por qué no pueden dejarme jugar cuando yo quiera!” Esta fue la frase que dijo el chico como respuesta al llamado de atención que le hice. (P5)
La resistencia a la norma emerge en los IC narrados por los participantes como una forma significativa de interacción con la autoridad pedagógica. Este hallazgo se corresponde con la investigación de Giles et al., (2021), donde los futuros docentes se enfrentan a múltiples situaciones en las que el alumnado de educación primaria no sigue las instrucciones, interrumpe las actividades o se muestra reacio a participar. En una primera lectura, estas conductas podrían clasificarse como desobediencia o falta de disciplina; sin embargo, un análisis más profundo permite interpretarlas como expresiones de resistencia a la norma, vinculadas a dinámicas relacionales, emocionales y contextuales dentro del aula.
Esta reinterpretación responde a la necesidad de desplazar el foco desde el cumplimiento estricto de las normas hacia la comprensión de las interacciones escolares como espacios de negociación de sentido y construcción de una autoridad compartida. La resistencia a las normas no siempre implica rechazo al aprendizaje, pero pone en juego la capacidad del futuro docente para gestionar conflictos y actitudes retadoras en el estudiantado.
Esta resistencia a la norma también fue un hallazgo en el estudio de De Leon-Pineda et al., (2020), quienes encontraron entre los estudiantes conductas como el cuestionamiento directo de su autoridad, la indiferencia y las burlas.
La conducta rebelde del alumnado, en particular aquella representada por estudiantes que desafían la autoridad, representa un reto durante el proceso formativo del profesorado en prácticas. Pero es importante determinar que esta idea de autoridad no es igual al autoritarismo tradicional que se le ha asignado al profesor (Fumagalli, 2019); es decir, el futuro maestro debe propender por tener el respeto como fundamento ético, por lo tanto, hacer que los estudiantes opten por aceptar las orientaciones del profesor y atender a sus solicitudes no por imposición, sino por convicción es una autoridad pedagógica, en palabras de Zamora-Poblete y Pérez-Aguirre (2012).
Cuando las situaciones de desafío y resistencia cuestionan esa autoridad pedagógica, obligan al futuro docente a pensar su función más allá del simple control disciplinario. En definitiva, enfrentarse a la oposición del estudiantado activa procesos reflexivos sobre cómo construir vínculos basados en el respeto mutuo y buscar alternativas que transformen la tensión en oportunidades.
Acciones pedagógicas
Ante las actitudes disruptivas presentadas por los estudiantes, emergieron en sus IC con mayor relevancia las acciones pedagógicas que llevaron a cabo los docentes en formación para abordar estas situaciones. En este caso, dichas acciones pedagógicas fueron el diálogo, el llamado de atención y el aislamiento. El diálogo hace referencia al proceso de comunicación intencionada entre docente y estudiante que busca comprender, orientar o resolver situaciones. Esta fue la acción más recurrente entre los docentes en formación:
Al final de la clase hicimos el círculo de la palabra y al preguntarles: “¿Cómo nos fue en la clase?” Reconocen que nos fue mal y dicen el porqué, dan las razones de que la clase fue maluca porque no obedecen, porque no escuchan, porque no cuidan de los amigos, porque no cumplen los acuerdos… (P1) Al final de esa clase traté de conversar con algunos de los estudiantes que se vieron más tocados y, tras conversar y limar esas asperezas, terminé un poco más tranquilo la jornada. (P4)
El uso del diálogo como estrategia inicial frente a conductas disruptivas representa una herramienta clave para fomentar una convivencia escolar centrada en el respeto mutuo, la empatía y el autocontrol. En lugar de aplicar sanciones de forma inmediata, esta vía comunicativa permite explorar las causas emocionales y contextuales del comportamiento, y transforma el conflicto en una oportunidad de aprendizaje.
El estudio de Mujica et al., (2023) respalda esta perspectiva al evidenciar que muchos de los incidentes críticos vivenciados por docentes en formación estuvieron marcados por falencias en la comunicación. Los autores destacan que una de las principales recomendaciones es fomentar procesos comunicativos democráticos y abiertos.
El llamado de atención es la intervención del docente de manera verbal o gestual ante una conducta inadecuada, con el objetivo de corregir, advertir o mantener el orden:
La clase tuvo que pararse al menos cuatro veces para reafirmar los acuerdos, y a la siguiente decidí terminar con la actividad en espacio externo. Llegamos al salón, les llamé la atención en frente del cartel de nuestros acuerdos y con uno de los alumnos incluso me tocó ser directa, le manifesté que estaba muy aburrida con la clase y su comportamiento. (P2)
Llamar la atención en el aula constituye una de las intervenciones pedagógicas más directas y evidentes ante comportamientos disruptivos. Su propósito esencial es interrumpir una acción inapropiada y restaurar el clima de orden, aunque su impacto formativo dependerá en gran medida de cómo se lleve a cabo. Al mismo tiempo, esta acción expresa una postura profesional que revela cómo el futuro docente se entiende a sí mismo y cómo se posiciona frente al grupo.
Por otro lado, el aislamiento o tiempo fuera emergió como otra acción pedagógica empleada por los docentes. Esta estrategia consiste en separar momentáneamente al estudiante del grupo con el fin de generar reflexión o reducir la tensión en el ambiente escolar:
Saqué a cinco estudiantes de la clase porque les llamé la atención 3 veces y les dije que no estábamos recogiendo hojas del patio, que estábamos en otra actividad. Al rato de nuevo estaban haciendo lo que no correspondía. (P1)
Las estrategias más empleadas por los docentes frente a incidentes críticos no siempre resultan efectivas para mejorar la convivencia ni modificar conductas. Como lo afirman Nail et al., (2012), “si bien los docentes frecuentemente indicaban que su actuación frente a los incidentes se focalizaba principalmente en la utilización del diálogo, esto no lograba resolver los conflictos” (p. 65). Esta afirmación invita a ampliar la mirada pedagógica y explorar otras formas de intervención que, sin reemplazar el diálogo, lo complementen desde un enfoque más integral.
En este sentido, el aislamiento puede comprenderse como una acción pedagógica que, bien utilizada, ofrece un espacio para la autorregulación emocional, la reflexión personal y el restablecimiento del vínculo pedagógico. Para los docentes en formación, aplicar esta estrategia con sensibilidad y criterios claros representa una oportunidad para desarrollar habilidades profesionales clave como la contención emocional, la gestión del aula y el cuidado de los vínculos.
Finalmente, estrategias como el diálogo, el llamado de atención y el aislamiento no solo representan respuestas instrumentales ante la disrupción, sino que reflejan una postura educativa que no toma como primera opción el castigo, sino una apuesta por otras formas de relacionamiento que, indudablemente, contribuyen a una configuración de su identidad como docentes.
Sentimientos/emociones
A partir de las actitudes disruptivas y de las acciones pedagógicas realizadas, los practicantes manifiestan ciertos sentimientos/emociones derivadas de los IC. Principalmente, emerge un sentimiento de contrariedad con su forma de ser docentes vinculada a ciertas acciones pedagógicas que no se alinean con la manera de pensar, sentir o ejercer la labor docente, pero que la situación de tensión vivida lo amerita. Así lo expresaron:
Tuve clase con transición A en la tercera hora después del descanso, creo que ese grupo saca la profe que no me gusta ser, me toca ser muy mandona y seria. (P1) Tener que dar sermones o regaños no va con mi forma de ser profe, pero fue necesario para recuperar el control del grupo. (P4) El diálogo puede ser una estrategia de mucho gusto para el ideal de educación que uno tiene, pero no en todas las etapas es funcional en su totalidad, hay que llamar la atención, ponerse serio, cambiar y parar el espacio de ser necesario y no en el momento en el que ya se llega a la fatiga. (P2)
Este sentimiento de contrariedad está profundamente vinculado a lo que el estudio de Sanhueza et al., (2023) denomina impacto emocional de los incidentes críticos, situaciones que enfrentan los docentes en formación que “superan un determinado umbral emocional y desestabilizan su identidad en acción” (p. 31).
Desde esta perspectiva, el sentimiento de contrariedad no solo es comprensible, sino esperado. Se origina en el choque entre el ideal pedagógico construido en la universidad y las acciones que se ven obligados a tomar en situaciones de alta tensión. Este conflicto interno representa una forma concreta en la que se activa la construcción de la identidad profesional docente, que no se configura lineal ni estable, sino mediante experiencias que desafían las convicciones iniciales del futuro docente.
Asimismo, surgieron en menor medida sentimientos/emociones como preocupación, duda, enojo, tristeza e irrespeto al experimentar estos incidentes:
Esta acción me desconcertó demasiado y, a su vez, me sentía muy preocupado, dado que no sabía a qué podía escalar la situación. (P5)
Me preguntaba si estoy siendo buena profe, cuestioné mi capacidad de hacer y querer saber por qué estas cosas no funcionan. (P1)
Las consecuencias del suceso fueron un mal ambiente en la clase, frustración y enojo conmigo como docente. (P2)
Me sentí triste al final de esa clase, tenía muchas ganas de llorar, y desilusionada entre lo que se planea y lo que sale. (P1)
La situación me hizo sentir irrespetado como profesor e incluso como persona, se traspasaron los límites. (P4)
El sentimiento de contrariedad que manifiestan los participantes expresa el conflicto entre el docente que quieren ser y las estrategias que se ven obligados a emplear cuando el diálogo no alcanza. Pero estas vivencias posibilitan un acercamiento a los contextos reales de clase y confrontan lo ideal que puede verse en las aulas universitarias.
A través de este tránsito emocional el docente en formación no solo se enfrenta a la realidad docente, sino que comienza a definir qué valores guiarán su práctica y cómo responderá éticamente a las múltiples demandas de su entorno. En definitiva, estas emociones no son solo reacciones a las actitudes disruptivas del estudiantado, sino experiencias que desestabilizan y suman a esta construcción de identidad que están viviendo durante sus prácticas.
Aprendizajes
Finalmente, a partir de estas actitudes, acciones y sentimientos/emociones experimentadas aparecen en los participantes unas reflexiones alrededor de la IPD, denominadas aprendizajes. El aprendizaje más mencionado en los testimonios de los participantes es la reafirmación de la vocación, entendida como el reconocimiento y fortalecimiento del deseo de ser docente a pesar de las dificultades propias de la práctica. Así lo expresaron en sus textos:
Este incidente, lejos de generar dudas sobre mi vocación docente, reafirma mi compromiso con esta profesión. Como maestro, entiendo que enfrentar estos retos es inevitable, pero también lo veo como una oportunidad para continuar reflexionando y perfeccionando mis conocimientos y herramientas pedagógicas. (P4) Este incidente crítico reafirmó mi vocación como maestro, aunque también me dejó importantes reflexiones sobre los desafíos que implica la docencia. (P5) A pesar del reto, este incidente reafirmó mi vocación como docente. Me hizo reflexionar sobre la importancia de defender mis decisiones pedagógicas con argumentos sólidos y de ser persistente en la búsqueda de metodologías que favorezcan el aprendizaje y la enseñanza. (P3)
La reflexión sobre incidentes críticos se convierte en un poderoso catalizador del autoconocimiento profesional y, especialmente, de la reafirmación de la vocación docente. Según Barrera e Hinojosa (2017), la práctica profesional tuvo un mayor impacto en la dimensión personal, ya que permitió aprendizajes vinculados con la construcción de la identidad docente, la comprensión del rol profesional y los aspectos emocionales del quehacer pedagógico. La confrontación con situaciones reales impulsa al practicante a reconstruir su decisión de ser docente, lo que fortalece no solo su compromiso, sino su sentido ético y humano de la profesión.
En esta misma línea, diversos estudios coinciden en que los incidentes críticos vividos durante la práctica permiten a los futuros docentes resignificar su elección profesional, lo que consolida su identidad desde la experiencia reflexiva (Contreras, 2014; Contreras & Robles, 2018; Giles et al., 2025; Madueño & Márquez, 2020; Monereo et al., 2013)). Esta reafirmación vocacional no surge de una idealización ingenua, sino de un proceso de reconstrucción personal sostenido en el análisis de los desafíos pedagógicos y las emociones que estos experimentan.
Por otro lado, también surgen en las palabras de los docentes en formación dos estrategias fundamentales como aprendizaje para que estas situaciones no se repitan: la asignación de roles y el manejo del material. La asignación de roles permite organizar al grupo, dar responsabilidades específicas a los estudiantes y fomentar la participación, lo cual disminuye los comportamientos disruptivos. Por su parte, el manejo adecuado del material facilita el desarrollo de las actividades, evita distracciones y contribuye a mantener la atención y el orden durante la clase:
Aunque traté de intervenir para asignar los roles de manera justa, el estudiante no percibió la decisión como equitativa. Esto me hizo pensar en la necesidad de implementar estrategias más claras y predecibles para la asignación de roles, como el uso de sorteos o turnos previamente organizados. (P5) Sin embargo, esta experiencia me dejó una valiosa lección: la importancia de mantener bajo mi posesión el material, tanto antes de iniciar como al finalizar la clase para evitar situaciones similares. (P4)
La asignación clara de roles y el manejo adecuado del material representan aprendizajes fundamentales, que fortalecen sus prácticas de enseñanza, ya que permiten asumir con mayor conciencia y responsabilidad las tareas inherentes de la docencia. Al comprender la importancia de distribuir funciones organizadas y gestionar eficientemente los recursos disponibles, el docente mejora la dinámica del trabajo en equipo y desarrolla habilidades clave como planificación, toma de decisiones y liderazgo pedagógico, lo que ayuda a prever situaciones que desencadenen incidentes críticos.
Esta categoría de aprendizajes constituye el cierre del ciclo formativo derivado de los IC al mostrar que, para este grupo de docentes en formación, la reflexión sobre las actitudes disruptivas, las acciones emprendidas y las emociones vividas se traducen en procesos de reafirmación vocacional. En otras palabras, lejos de debilitar su deseo de ser docentes, los participantes reconocen que las situaciones de conflicto, tensión y duda les permitieron reafirmar su compromiso con la enseñanza, comprendiendo que la docencia va más allá de la planeación y ejecución de la clase, y que requiere una disposición y apertura al aprendizaje permanente.
Conclusiones
Este estudio pretendía comprender la influencia de los IC en la IPD de los futuros docentes de EF. Desde allí, se puede concluir que, a partir del análisis de los IC durante la práctica profesional, se observa que estos eventos, aunque emocionalmente complejos y, a veces, contrarios a las expectativas pedagógicas, actúan como impulsores del desarrollo de la identidad profesional docente.
De manera concreta, la recurrencia de actitudes disruptivas por parte del estudiantado fueron los mayores detonantes de incidentes críticos. Esto generó una tensión entre el ideal pedagógico y la realidad de las aulas, lo que llevó al futuro docente a comprender que su identidad profesional se construye en esa tensión y que la enseñanza no responde solo a una competencia técnica, sino que requiere de una capacidad reflexiva, ética y emocional, que le permita responder a las demandas de los diversos contextos. Desde esta perspectiva, lejos de ser un obstáculo, los IC promueven la reflexión, el autoconocimiento y la redefinición del rol docente.
Finalmente, entre las limitaciones de esta investigación está el bajo número de docentes participantes, de allí la necesidad de seguir explorando este objeto de estudio, especialmente en el contexto colombiano y en la clase de Educación Física, dado que las particularidades del área requieren estrategias específicas para abordar estos eventos como oportunidades de aprendizaje y desarrollo profesional.
















