Introducción
Gracias a una firme apuesta de las organizaciones internacionales por la inclusión educativa (UNESCO, 2015, 2017) puede afirmarse que actualmente la mayoría de los países presentan un perfil de alumnado más heterogéneo en las aulas ordinarias que hace unas décadas (Boyle y Anderson, 2020). Si bien no encontramos una definición única de inclusión, ya que este concepto reúne diferentes acepciones (Ainscow, 2003), en palabras de Booth y Ainscow (2002) se refiere a “un conjunto de procesos orientados a eliminar o minimizar las barreras que limitan el aprendizaje y la participación de todos los estudiantes” (p. 58). De este modo, la promoción de la educación inclusiva ha demostrado ser un desafío (Saloviita, 2020) y aún ningún país ha logrado construir un sistema escolar que esté a la altura de los ideales e intenciones de la inclusión, tal como la definen diferentes organismos internacionales (Haug, 2017).
La educación inclusiva busca favorecer un entorno escolar “sensible a las necesidades y demandas específicas de todos los alumnos que les permita el aprendizaje significativo de los contenidos curriculares, pero también desarrollar sus habilidades sociales y emocionales” (González-Rojas y Triana-Fierro, 2018, p. 203). Se trata por tanto de un enfoque de la educación inclusiva que, basándose en la atención a la diversidad y la personalización de la educación, fomenta en cierta manera las relaciones humanas (López, 2004 en Leiva, 2017). El clima en el aula es uno de los factores determinantes en el desarrollo de las prácticas inclusivas (Santos, Sardinha y Reis, 2016) ya que se trata de un proceso educativo basado en la equidad y la justicia social. De esta forma se podría garantizar un clima enriquecedor, acogedor y grato en todas las aulas reduciendo así el acoso escolar (Quesada, 2018).
Sin embargo, y pese a que todas las instituciones y agentes están trabajando para garantizar la equidad y la aceptación de la diversidad, parece que estamos presenciando una despersonalización educativa cada vez más acusada, provocando procesos a través de los cuales se favorece el acoso escolar (Bandrés, 2015; Molina y De Luca, 2009; Moya, 2016), observándose en la actualidad un mayor crecimiento de casos de bullying (Espelage y Hong, 2019; Hicks, Jennings, Jennings, Berry y Green, 2018). Es decir, conductas de persecución física o psicológica que realiza un alumno o grupo de alumnos contra otro de forma reiterada, con el objeto de producir un daño a partir de un desequilibrio de poder, ya sea físico, psicológico o social (Olweus, 1983). Ireland (2014) amplia la definición de Olweus y expone cinco características que definen el bullying: la conducta es agresiva, intencionada, repetitiva, implica un desequilibrio de poder y no es, de ningún modo, provocada por la víctima. Asimismo, podemos categorizar este comportamiento en cuatro grupos generales de abuso: físico, verbal, relacional-social y ciberacoso. Urra (2018) indica cómo el abuso físico implica violencia física de cualquier tipo, en contraposición el abuso verbal comporta actos verbales que llevan a menospreciar o a discriminar al acosado con insultos, apodos, amenazas y burlas. Especifica el abuso relacional-social a aquellas acciones realizadas para excluir, ignorar, apartar del grupo de iguales a la víctima. Por último, indica el cyberbullying como el acoso utilizando las tecnologías como internet, el teléfono móvil, redes sociales para acosar de manera indirecta y, a veces, anónima.
Las tasas de prevalencia difieren considerablemente de un país a otro. En España esta tasa se cifra en torno al 11.45 % para el bullying en general, siendo más alta para el bullying "tradicional" que para el cyberbullying (García-García, Ortega, De la Fuente, Zaldívar y Gil-Fenoy, 2017). En el contexto de Latinoamérica, Herrera-López, Romera y Ortega-Ruiz (2018) realizan un estudio bibliométrico y reportan una prevalencia media del 29,31 % para el bullying y porcentajes entre el 2,5 y el 42,5% para el cyberbullying, siendo el tipo de acoso más frecuente el verbal, seguido del psicológico y el físico (Garaigordobil, Mollo-Torrico y Larrain, 2018).
La literatura sobre acoso escolar con frecuencia resalta la importancia del clima escolar para reducir la violencia y crear un ambiente escolar seguro (Espelage y Hong, 2019; Karakiozis y Papakitsos, 2018).
Si se entiende la educación inclusiva como un modelo sin exclusiones (Parrilla, 2002), acogiendo a todos y atendiendo a la diversidad del alumnado de un modo dinámico e integral (Ainscow, 2005a, 2005b), se debería reconocer el derecho inalienable de la persona. Por este motivo, se debe dar una reducción de maltrato, ya que la inclusión promueve cambios sistemáticos a nivel educativo para implementar ciertos valores preestablecidos (Booth y Ainscow, 2002).
La falta de personalización del proceso de aprendizaje se debe a varios motivos o circunstancias, entre las cuales se encuentran: la masificación de las aulas, una formación del profesorado alejada de la realidad educativa actual (Gallego-Jiménez, Rodríguez y Solís, 2020; Sharma, Armstrong, Merumeru, Simi y Yared, 2019) y una inadecuada percepción de que la diversidad la componen únicamente los estudiantes con dificultades (González-Rojas y Triana-Fierro, 2018; León, 2018). Todo ello redunda directamente sobre la motivación y el interés de los estudiantes (López, 2003), pero también sobre la calidad de la enseñanza, los resultados de aprendizaje y el clima de aula que se obtiene (Schuelka, Braun y Johnstone, 2020); dificultando la consecución de un entorno educativo inclusivo real.
Este paradigma educativo, como se ha comentado previamente, tanto a nivel teórico como práctico, debería facilitar y promover habilidades sociales que ayuden al respeto y a la solidaridad mutua. Por esta razón, el presente trabajo se plantea realizar una revisión sistemática con el objetivo de ofrecer una definición del constructo de educación inclusiva y su posicionamiento y marco de intervención frente a casos de bullying. Para ello, primeramente, se indaga si dicho concepto comprende la misma perspectiva dentro de la literatura internacional o si bien existen diferencias significativas en la interpretación de su significado.
Método
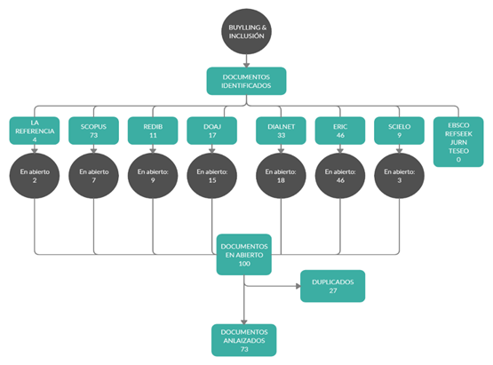
Se realiza una revisión bibliográfica sistemática sobre la relación entre el bullying y la educación inclusiva siguiendo el procedimiento propio de las revisiones del sistema PRISMA (2009). Para esto se realiza un proceso de identificación, evaluación y síntesis en base a los documentos analizados, a través de un protocolo delineado, estandarizado y replicable (Guirao, 2015). Dicho proceso se aborda a través de la identificación de artículos científicos publicados entre enero de 2010 y mayo de 2019 indexados en las bases de datos Scielo, ERIC, Dialnet, TESEO, DOAJ, Jurn, Refseek, REDIB, EBSCO, Scopus y La Referencia. En la búsqueda se utilizaron como descriptores las palabras bullying e inclusión, en español, inglés y portugués.
Los criterios de inclusión utilizados para seleccionar los documentos fueron: (1) artículos publicados en el intervalo de años definido, (2) publicados en lengua inglesa, español, y portugués, (3) en acceso abierto, (4) cuya temática principal sea el bullying y se trate de forma directa o indirecta la educación inclusiva, (5) que aporten datos teóricos a través de revisiones narrativas o sistemáticas y (6) trabajos empíricos originales en los que se utilicen metodologías cualitativas, cuantitativas o mixtas. Una vez identificados los artículos, y a través del análisis del título, el resumen y el cuerpo, se extrajo de cada uno: (1) el autor/es, (2) el año de publicación, (3) el tipo de artículo (revisión bibliográfica -narrativa o sistemática- o investigación cualitativa, cuantitativa o mixta), (4) el contexto en el que se realizó la investigación, (5) la muestra participante y (6) las nociones a la educación inclusiva.
Para el análisis de datos se utilizó el programa NVIVO, realizando un análisis descriptivo de las variables año de publicación, tipo de artículo, muestra y contexto. Por otro lado, utilizando las palabras clave bullying e inclusión en el motor de búsqueda del programa se realizó un proceso minucioso de lectura de las referencias para abordar una categorización emergente de estas.
El número de documentos identificados inicialmente fue de 193, de los cuales 100 estaban en abierto. Tras aplicar los criterios de inclusión y eliminar los que estaban duplicados (27) se incluyeron en el análisis 73 artículos. Figura 1
Resultados
Los artículos identificados refieren tanto a revisiones bibliográficas (15 narrativas y 6 sistemáticas) como a investigaciones empíricas (26 cualitativas, 23 cuantitativas y 3 mixtas), los cuales han sido publicados 3 en 2019, 10 en 2018, 18 en 2017, 9 en 2016, 7 en 2015, 9 en 2014, 2 en 2013, 5 en 2012, 2 en 2011 y 8 en 2010. En cuanto a la muestra que conforma los estudios se observa que el perfil más recurrente es el alumnado de diferentes niveles formativos y con necesidades especiales. Asimismo, España, Reino Unido y Estados Unidos representan los contextos en los que existe mayor interés sobre la temática.
Se presentan en primer lugar en la Tabla 1,1a,1b,1c,1d , 1e las publicaciones obtenidas en la revisión, indicando autores, año, tipo de estudio, muestra, instrumento, contexto y conclusiones.
Tabla 1: Publicaciones identificadas en la revisión por orden cronológico

Fuente: Elaboración propia (2020)
Tabla 1a: Publicaciones identificadas en la revisión por orden cronológico

Fuente: Elaboración propia (2020)
Tabla 1b: Publicaciones identificadas en la revisión por orden cronológico

Fuente: Elaboración propia (2020)
Tabla 1c: Publicaciones identificadas en la revisión por orden cronológico

Fuente: Elaboración propia (2020)
Tabla 1d: Publicaciones identificadas en la revisión por orden cronológico

Fuente: Elaboración propia (2020)
Tabla 1e: Publicaciones identificadas en la revisión por orden cronológico

Fuente: Elaboración propia (2020)
A través del análisis realizado, tomando en consideración el contenido y las aportaciones de los artículos seleccionados, se han identificado 4 grandes metacategorías relativas a: (1) la formación, (2) la intervención, (3) los beneficios que tiene este tipo de educación tanto en el alumnado como en la comunidad y (4) los riesgos que implican el uso de ciertos posicionamientos. No obstante, destaca que en la mayoría de los artículos se hace alusión a la importancia de una sociedad o una educación inclusiva que debería abordarse de diferentes maneras, como se especificará a continuación.
Dentro de la primera metacategoría (formación) se abordan 6 objetivos diferentes teniendo presente como eje central el bullying-inclusión: (1) tratar directamente el bullying, (2) potenciar las habilidades sociales, (3) promover la educación emocional, (4) conseguir una mejora en las relaciones interpersonales, (5) modificar el sistema educativo y (6) supeditar la ética. Se identifican 21 artículos de la revisión que hacen referencia explícita a la formación que debe recibir el profesorado, alumnado, docente, familias y la comunidad educativa para resolver o frenar el bullying: 10 estudios se centran en la formación de tutores y profesorado en habilidades sociales; 2 puntualizan sobre la educación emocional aspecto fundamental para evitar acoso escolar; 5 están centrados en el alumnado y 1 sobre el profesorado que a su vez atiende a la ética del docente; 2 artículos versan sobre las relaciones interpersonales y 1 estudio gira en torno al sistema educativo. Además, se debe matizar que Martxueta y Etxeberría (2014) no solo hacen énfasis en el profesorado, sino también en toda la comunidad educativa. Escribano y Martínez (2013) ponen énfasis más en la figura del tutor como agente de cambio, facilitador de habilidades sociales y como modelo referencial para los alumnos. Todos ellos citan el déficit de información y de recursos de la inclusión en la formación del profesorado y ven la necesidad de programas de prevención para promover más prácticas inclusivas.
Dentro de esta primera temática de formación, es preciso matizar que el estudio de Martín, Porro, Gil, Mancha, Gómez-Carmona y Gamonales (2018) demuestra el impacto de la educación inclusiva en los niños con discapacidad, en concreto en síndrome de Down. Afirman que debería eliminarse este estigma y facilitar una formación específica tanto al profesorado como a las familias. También, autores como Duque y Teixidó (2016) señalan que urge establecer una formación dirigida hacia el alumnado eliminando prejuicios de género, ya que provocan reacciones de acoso escolar. Paralelamente, autores como Bali (2016) focalizan sus estudios potenciando las habilidades sociales a través del teatro u otras actividades que ayuden a una comunicación entre los alumnos de forma pacífica.
Dentro de este mismo apartado, Aranda, Munevar, Vargas, Borda y Donado (2017) fomentan esas habilidades para establecer estrategias de control e intervención para disminuir la incidencia del bullying en una escuela inclusiva; al igual que el estudio de Dávila, Molina y Pérez (2017), quienes inciden en esas relaciones interpersonales a través de dinámicas de grupo. Por último, concluyendo esta primera categoría, Muñoz, Lucero, Cornejo, Muñoz y Sarabia (2014) plantean cómo una comunidad inclusiva facilita unos aprendizajes de mediación que ayudan a la buena convivencia, aunque para ello se requiera formación en el docente.
En la segunda categoría se recoge la intervención que debería realizarse con el alumnado, con el profesorado, con las familias y en el centro educativo para trabajar el bullying a través de programas que existen dentro de una sociedad inclusiva. Este segundo bloque es el más extenso pues se agrupan un total de 51 artículos. Se ha querido empezar citando tres estudios: Arpal (2019) argumenta cómo la figura del educador social facilita la unión con el alumnado y coopera en casos de bullying y la investigación de Salguero y Seva (2017) sostiene cómo el trabajador social promueve acciones coordinadas y consensuadas para los protocolos de actuación ante el bullying de forma inclusiva. Además, en esta misma línea, se observa el estudio de Rodríguez-Otero (2016) que manifiesta la urgencia de los servicios sociales ya que son especialistas para el manejo de conductas antisociales que no ayudan entre los jóvenes.
En contraposición, los 48 estudios restantes se centran en tomar medidas con los diferentes agentes ya mencionados: el alumnado, el profesorado y las familias. La investigación de Steck y Perry (2018) suscita que el alumnado debe tomar conciencia y ser sensible ante cualquier tipo de discriminación y así se evitará el bullying. De esta forma, el estudio de Brandao, Silva, Almeida, Lima, Aquino y Monteiro (2014) recoge la problematización de la violencia entre los adolescentes y se propone la intervención de la educación en salud para la prevención. Paralelamente, Potvin (2016) realiza una revisión bibliográfica sobre el papel del alumnado para tomar medidas que le ayude a favorecer la inclusión de todo tipo de compañeros. Una revisión similar presenta Esperanza-Casado (2016) que indaga sobre las causas de los problemas de convivencia como puede ser el estilo de ropa que utilizan los alumnos. Sostiene que, a través de la atención inclusiva, se fomentan medidas que colaboran a mejorar un buen ambiente para todos. Cabe mencionar la revisión bibliográfica realizada por Henning, Zhou, Adams, Moir, Hobson, Hallet y Webster (2017) a través de 3278 artículos que versan sobre el acoso escolar dejando al margen la escuela inclusiva, a pesar de que se menciona muy solapadamente.
Dentro de esta segunda categoría, existen investigaciones como la de Bissoto y Filho (2017) que indica cómo los alumnos que crecieron en el sistema escolar regular no han adquirido competencias necesarias para la autonomía personal y, eso puede provocar reacciones de bullying, porque en la mayoría de los casos no se ha fomentado una escuela inclusiva.
Menkin y Flores (2019) sostienen que la inclusión enseña la aceptación y permite un entorno que garantiza el bienestar y el éxito social. Paralelamente, otras revisiones sistemáticas como la de Downes (2017) demuestran cuatro factores determinantes para que se lleven a cabo acciones violentas como son las variables sociodemográficas, las personales, las familiares y las escolares. López, Amaral, Ferreira y Barroso (2011) priorizan la movilidad de los estudiantes -es decir que detectan cómo las razones sociodemográficas provocan acoso escolar- al igual que menciona Downes (2017) aunque añade indicando que también es debido a necesidades cognitivas de alumnado y de las familias, frente al estudio de Allen, Roper. y Lewis (2012) que recogen recursos validados para ayudar a los alumnos a una buena integración y acogida ante aquellos alumnos que son de otra procedencia.
Paralelamente, otros estudios muestran la falta de recursos para ayudar al alumnado emigrante que, en ocasiones, se ve marginado y no se fomenta su participación por parte de toda la comunidad docente o del entorno social para integrarlos. Además, existe una investigación de Wong (2017) que recoge una experiencia en un colegio. Observa cómo 17 jóvenes con autismo estando en una escuela inclusiva perciben problemas al estar con los demás ocurriendo bullying y se determina cómo la inclusión por sí sola no es efectiva.
El interés de esta segunda metacategoría (intervención) está focalizado en el hecho de fomentar las relaciones del alumnado con todos los compañeros, de esta forma, se quieren potenciar las relaciones personales y sociales, la integración, la tolerancia, el respeto y la convivencia, la comunicación, la empatía, la equidad y la igualdad de género. Además, se tiene en cuenta la intervención con el alumnado como encontramos en el estudio realizado por Folgearini y Schneider (2014). Se trata de una revisión bibliográfica narrativa partiendo de la premisa del reconocimiento de los derechos y de la educación para la ciudadanía para evitar cualquier acoso escolar o bullying.
En relación con las medidas con el profesorado, se aglutinan las investigaciones que tratan sobre el uso pedagógico de la inclusión en diferentes campos: en el deporte se encuentra el artículo de Haegele, Sato, Takahiro, Zhu y Avery (2017); de la música Garett (2012) y del uso de los medios digitales Oravec (2012). También, cobra especial interés el artículo de Carrington, Campbell, Saggers, Ashburner, Vicig, Dillon-Wallace y Hwang (2017) en el cual describen una serie de recomendaciones para que el profesorado aumente la comunicación con el alumnado y las familias, de esta forma, se evitarán reacciones de bullying mediante una buena plantificación de estrategias que faciliten la unión de ambas instituciones.
Dentro de esta segunda categoría se señalan las medidas que debería establecer el centro educativo. Por un lado, Murphy (2015) recoge experiencias de los colegios que tratan la inclusión desde una relación positiva con toda la comunidad educativa y, donde los profesores favorecen la integración de cualquier tipo de alumno beneficiándose de la diversidad que existe en las aulas. Por otro lado, estudios urgen la necesidad de llevar a cabo políticas escolares y procedimentales en los colegios (Anderson, 2014).
También se identifican 13 artículos que recogen los diferentes programas para ayudar a lograr una intervención adecuada y, así facilitar una prevención de posibles conflictos o acosos. A este respecto, se debe mencionar que la comunidad científica coincide en que la aplicación de programas de prevención es posible y eficaz (Matsubayashi y Ueda, 2011). A través del análisis de los 13 artículos se identifican 7 tipos de programas, los cuales tienen diferentes motivaciones para su aplicación como se observa en la Tabla 2.
Además, dentro de esta segunda categoría, existe una revisión bibliográfica de 28 artículos realizada por Falkmer, Anderson, Joossten y Torbjörn (2015) que centran su atención en la inclusión e integración de programas escolares que pretenden estimular la participación de la familia y el desarrollo de las relaciones familiares ante la diversidad del alumnado para prevenir el bullying. Detectan cómo los padres que están de acuerdo con la inclusión logran una mayor integración en los alumnos que presentan NEE y así se evita cualquier tipo de conflicto. Paralelamente, las investigaciones de Dillenburger, Jordan, McKerr, Lloyd y Schubotz (2017) demuestran en sus estudios cuantitativos la importancia de trabajar en grupos, aspecto que se fomenta en la inclusión, porque de esta forma mejoran las políticas de respeto evitando solo centrarse en casos de acoso escolar. En contraposición, los artículos como el de Chad, Espelage, Monda-Amaya, Shogren y Aragon (2015) detectan cómo los alumnos con alguna discapacidad obtienen un nivel alto de experiencias como víctimas ya que al sentirse inferiores suelen ser foco de bullying. Indican que la inclusión si se aplica correctamente puede llegar a ser efectiva para disminuir el bullying. En esta misma línea, Smith (2013) analiza la relevancia del cyberbullying, puntualiza que aquellos alumnos que han recibido algún acoso o bullying en la secundaria, suelen ser agentes posibles de cyberbullying.
La tercera metacategoría hace alusión a los beneficios que obtiene el alumno cuando está en una escuela inclusiva, es decir sobre los beneficios que alcanza el estudiante si vive la inclusión en el aula, ya que esta promueve la acogida, la protección, la seguridad, el respeto y una mayor comprensión entre los propios compañeros, tal como puntualizan estudios como el de Rudoe (2018); al igual que la importancia de generar confianza en uno mismo y con los demás como queda de manifiesto en el estudio de Humphrey y Symes (2010). También se debe mencionar el estudio cualitativo de Nixon y East (2010) que obtiene a través de un proyecto inclusivo beneficios para la creatividad y la motivación.
Este último artículo, Nixon y East (2010), abre la cuarta categoría de este estudio de revisión, es decir los riesgos que se detectan según el posicionamiento que la persona tenga. Los cuales se vinculan con el ámbito religioso, moral o autoritario. Este estudio aborda lo religioso, así como la investigación de Bissoto y Filho (2017) que se centra más en la moral al igual que Paulino y Pileggi (2010). Por último, el posicionamiento autoritario se ve reflejado en Arias-Sandoval (2018) fruto de su revisión sistemática.
Discusión y conclusiones
A pesar de la reiteración, es necesario reafirmar la importancia de centrar los esfuerzos de los diferentes protagonistas de los sistemas educativos para lograr una inclusión real en las aulas, semejante conclusión esbozan Dávila et al., (2017) y Winchell et al., (2018) poniendo el énfasis en el fomento de las relaciones interpersonales y la educación emocional, a este respecto Downes (2017) añade que así se logrará la resiliencia. Una inclusión que entienda la riqueza de la diversidad como agente de aprendizaje y que promueva una enseñanza personalizada centrada en las necesidades e inquietudes del alumnado. Una enseñanza que no olvide los aspectos sociales y emocionales de toda la comunidad educativa basada en el concepto de equidad y justicia entendiendo que en dicho modelo no tendría cabida el bullying.
A través del análisis de los diferentes estudios previos se ha podido comprobar que existen dificultades para que los investigadores y profesionales dedicados a la educación inclusiva y el bullying puedan realizar avances en el cuerpo de conocimiento que les ocupa. Estas dificultades vienen dadas por varios factores que han sido evidenciados a raíz de la presente investigación. Así se ha constatado cómo la vinculación entre ambos procesos está delimitada por la intervención de diferentes actores en cuanto a la formación que poseen al respecto (cuestión teórica), su perspectiva ontológica, ético-política y la forma de proceder (aspectos técnico-metodológicos). Con respecto al primer punto, referente a la formación, numerosos estudios coindicen en apuntar que es necesario incrementar la formación docente para desterrar estereotipos y dotar de estrategias que garanticen un entorno inclusivo (Dessel, 2010; Farrelly et al., 2017; Mapurunga et al., 2015; Meyer et al., 2015; Paulino y Pileggi 2010; Villamizar-Ibarra, 2015).
Pese a que se considera que los filtros de búsqueda proporcionados por la base de datos ERIC, DIALNET, DOAJ, SCOPUS resultan suficientes para delimitar correctamente una búsqueda relativa al ámbito de la educación inclusiva y avances en el bullying. A partir de los resultados obtenidos en el presente estudio se observa una falta de claridad y precisión por parte de revistas científicas, revisores externos y autores a la hora de manejar y establecer unas palabras clave y descriptores adecuados al contenido de los artículos.
Por otra parte, el presente estudio ha puesto de manifiesto otra dificultad añadida para la comunidad científica, ya que la muestra estudiada en general presentaba una falta de referentes comunes a la hora de definir y fundamentar teóricamente la unión de ambos conceptos: inclusión y bullying. Esta situación agrava aún más la complejidad de realizar avances en el cuerpo de conocimiento sobre este tema, planteando varias cuestiones sobre las que sería necesario profundizar en futuros estudios profundizando acerca de si se tiene en cuenta la inclusión como la acogida con cada alumno y la atención personalizada.
No obstante, se ha podido constatar que los procesos formativos basados en la educación inclusiva coadyuvan a la minimización del estigma y los procesos devengados del etiquetaje, que a través de los procesos de socialización primaria (familia) y secundaria (entorno educativo), son caldo de cultivo para la existencia de situaciones discriminación. Asimismo, el trabajo desde una perspectiva intercultural, reconoce las diferentes formas culturales reduce las barreras existentes producto de los prejuicios y favorece la integración y la unión entre el alumnado. Por otro lado, el uso de propuestas participativas que fomentan el compartir y el conocerse también favorece los procesos de inclusión y desarrollan la capacidad de autonomía del alumnado. Es, por ello, que el conjunto de elementos citados, todos ellos rasgos distintivos de la educación inclusiva, son elementos que ayudan a hacer frente y a prevenir los casos de bullying (Carrington et al., 2017, Meyer et al., 2015; Nixon y East, 2010; Winchell et al., 2018).
Finalmente, es necesario reseñar las limitaciones existentes en la revisión sistemática presentada. En primer lugar, como se ha apuntado previamente la presente revisión no está totalmente exenta de sesgo ya que, aunque se han aplicado criterios de inclusión y exclusión de los estudios rigurosamente, ha habido dificultades en cuanto a la idoneidad de los descriptores para definir correctamente el tema de estudio. En segundo lugar, no se ha incluido en esta revisión “literatura gris” (relativa a referencias bibliográficas, tesis doctorales, comunicaciones a congresos, informes institucionales, artículos publicados en revistas no indexadas etc.) que bien podría ser determinante en el campo de estudio. En tercer y último lugar, no se ha realizado una cuantificación de los efectos dado que no se ha llevado a cabo un metaanálisis, siendo esta una línea futura de investigación.
















