Introducción
Este estudio se enmarca en un proyecto de investigación en el que nos proponemos indagar cómo se desarrollan las parentalidades actuales, en tanto ejercicios híbridos integrados en el ecosistema de medios presente en el ámbito familiar.1 Para esto partimos de la base de que toda parentalidad es una práctica situada y que, como tal, está atravesada por las tecnologías de época. En esta línea, entendemos la parentalidad como un ejercicio que no solo comprende la mediación educativa padres-hijos-vida online, sino que se desarrolla también en ambientes digitales (Castro-Sánchez, 2022).
Por otra parte, no hay realidades sociales sin intercambios discursivos (Fernández, 2023), de ahí que las prácticas cotidianas no puedan ser comprendidas sin examinar los intercambios discursivos que las configuran. En este sentido, un usuario de plataformas digitales no se entiende por fuera de sus posibilidades de acceso y de sus elecciones dentro de los sistemas de intercambio en los que opera. Como tampoco el sistema se comprende si no se aborda el estudio de cada usuario, agregando o neutralizando sus posibilidades de uso.
En acuerdo con Fernández (2021), nos proponemos comprender niveles de mayor complejidad, y por ello posamos la lupa sobre lo micro. Especialmente porque la velocidad de la evolución cercena nuestra capacidad de comprensión del cambio a partir de categorías de análisis que han estallado: categorías zombis, como las denominó Beck (2000), que se encuentran enclavadas en una realidad que mutó.
En consonancia con lo anterior, Van Dijck (2016) expresa que el desarrollo de nuevas tecnologías es inseparable del surgimiento de prácticas novedosas de uso y de generación de contenido. Sabemos que los medios no son solo contexto, sino fundamentalmente expresiones comunicacionales y culturales, por lo que para conocer de qué va una mediatización hay que entender su modo de construcción de sentido, esto es: su instancia semiótica (Fernández, 2023). Todo ello teniendo presente que las plataformas sociodigitales no solo habilitan un espacio para la socialidad online, sino que contribuyen a moldearla (Van Dijck, 2016).
Acorde con estos argumentos, la parentalidad digital puede comprenderse desde la visión que Miller et al. (2016) despliegan sobre las redes sociales: se trata de vínculos y, como tales, deben verse siempre en relación, pues se hibridan y entretejen cruzando los espacios físico y virtual. Bajo esta lógica, queda sepultada esa noción de lo virtual que separa los espacios en línea como un universo diferente: las plataformas se han fusionado con las rutinas cotidianas, como parte de la vida fuera de línea y no como una esfera separada.
Siguiendo este enfoque, a lo largo del trabajo nos posicionarnos en un paradigma interpretativo (Vasilachis, 2014) que nos permite considerar que los procesos tecnológicos exigen un abordaje desde el contexto sociohistórico, teniéndolos como fenómenos sistémicos, multidimensionales y complejos.
Desde este lugar nos abrimos a la comprensión del “sentido de la acción social en el contexto del mundo de la vida y desde la perspectiva de los participantes” (Vasilachis, 2014, p. 67), y partimos de una pregunta inicial: ¿cómo se constituye hoy la parentalidad digital?, y algunas preguntas conexas: ¿cómo se manifiestan los vínculos parentofiliales en los entornos digitales?; ¿cómo se desarrolla la función mediadora parental con las tecnologías digitales?; ¿qué influencia tiene la cultura digital en el ejercicio de la parentalidad?
Sobre esa base, y recuperando la mirada de los propios actores, la perspectiva relacional se inserta positivamente y contribuye a desplegar los objetivos de nuestra indagación:
- Examinar atributos salientes de las relaciones parentofiliales en el marco de la cultura digital.
- Describir y comprender la función mediadora actual de padres y madres con las tecnologías digitales.
- Detectar patrones de análisis y desarrollar teoría de rango medio sobre el problema en estudio.
La parentalidad como punto de partida
Se entiende por “ejercicio de la parentalidad” todas aquellas funciones propias de los padres y las madres relacionadas con el cuidado y la educación de los hijos. El concepto hace referencia a las actividades llevadas a cabo con el fin de cuidar, educar y promover la socialización (Daly, 2012; Castro-Sánchez, 2019). Se trata de un constructo de reciente data en la lengua española, en el que identificamos tres dimensiones que se sintetizan en la Tabla 1.
Esta práctica está centrada en la interacción parentofilial, y comporta derechos y obligaciones tendientes a la realización del niño o la niña. Está fundamentada en el principio del interés superior del niño, y encaminada a cuidar, desarrollar capacidades, deponer todo tipo de violencia, ofrecer reconocimiento y orientación, y establecer límites que permitan el pleno desarrollo de las hijas y los hijos. Por otra parte, la parentalidad comporta deberes para quienes la ejercen: favorecer el desarrollo integral del niño o la niña, brindarle estructura, reconocerlo como persona, sujeto de dignidad y derechos, y promover su progresiva autonomía (Castro-Sánchez, 2019).
La referencia a los hijos e hijas como personas y sujetos de derecho, dentro del paradigma de los derechos de la niñez, es ineludible y se emplaza dentro de un modelo de socialización de reciprocidad, en el que padres e hijos evolucionan a la par. Así, esta relación positiva entablada, basada en el ejercicio de la responsabilidad parental, se propone garantizar los derechos de niñas y niños en el seno de sus familias. Aquí encontramos dos cuestiones subyacentes. En primer lugar, la parentalidad positiva es un medio para garantizar el respeto por los derechos del niño y su puesta en práctica. En segundo lugar, destacamos el rol central de las familias, y concretamente de los padres y las madres, en la instalación de este paradigma en la sociedad (Castro-Sánchez, 2023).
Sumado a esto, el ejercicio de la parentalidad positiva está fundamentado en la responsabilidad parental, que plantea un control dialogado y acordado, sustentado en el afecto, el apoyo, la comunicación, el acompañamiento y la implicación en la vida cotidiana de los hijos y las hijas (Castro-Sánchez, 2019; Vaquero Tió, 2020). Tal como lo señala Vaquero Tió (2020), es la forma de lograr una autoridad legitimada ante ellos, basada en el respeto, la tolerancia, la comprensión mutua y la búsqueda de acuerdos que contribuyan al desarrollo de sus capacidades.
Por su parte, la dimensión competente hace referencia al hecho de que, en contextos cambiantes y de creciente complejidad, padres y madres deban desarrollar competencias que les permitan afrontar sus funciones de forma flexible y adaptativa. Este conjunto de recursos es central para un desempeño parental eficiente.
Es claro que las competencias parentales no están dadas por la capacidad de procrear. Dependen de una multiplicidad de factores, biológicos y contextuales, entre los que se destacan las propias historias de vida de los padres y las condiciones en que les toca cumplir su función parental, la época histórica, las tendencias sociales y culturales (Barudy & Dantagnan, 2010; Castro-Sánchez, 2019). Apego, empatía, modelos de crianza, apoyos, flexibilidad y principio de responsabilidad son conceptos satélites de esta dimensión.
La complementariedad en el ejercicio de la parentalidad, finalmente, hace referencia a la integración de las figuras parentales en la coparentalidad: la pareja parental y su funcionamiento como tal (Castro-Sánchez, 2019). Esto incluye no solo el reparto equitativo de responsabilidades y tareas en la crianza de los hijos, sino también el fortalecimiento de la relación y la promoción de un ambiente de apoyo mutuo y cooperación. Todo ello contribuye a configurar un modelo de relacionamiento basado en la reciprocidad y el respeto.
La parentalidad digital
En marzo de 2021, el paradigma de la parentalidad positiva se expande hasta abarcar formalmente el entorno digital, en el momento en el que el Comité de los Derechos del Niño produce la Observación General n.º 25, que vino a dar respuesta a un reclamo recurrente por parte de los expertos. El instrumento extiende al terreno digital la vigencia de los derechos civiles y las libertades de los niños, entre ellos, el derecho a la privacidad.
El paradigma de la parentalidad positiva se ha ensanchado, integrando el universo digital a su campo de acción. Se configura progresivamente un contexto en el que se recorta la exigencia de avanzar hacia nuevas indagaciones y propuestas que armonicen las dimensiones física y virtual de la realidad en los entornos microsociales. Desde una perspectiva socioecológica, estos se encuentran en constante interjuego con el afuera y discurren atravesados por la dimensión temporal (Castro-Sánchez, 2022, p. 19).
En el marco de nuestro proyecto de investigación, denominamos “parentalidad digital”, por un lado, a la función de mediación parental -que abarca educación y cuidados- con las tecnologías digitales. En segundo lugar, como parte del fenómeno observamos que esta mediación abre paso a un ejercicio parental que se desarrolla en medios digitales.
Respecto de la función mediadora, coincidimos con Vaquero Tió (2020) en la importancia de tres principios: presencialidad, progresividad y permisibilidad.
- Presencialidad. Estar presentes dónde y cuándo los hijos e hijas estén en contacto con las pantallas, ya sea en espacios físicos o virtuales.
- Progresividad. De acceso y uso. Esto conlleva la inclusión de unas pautas basadas en la proporcionalidad progresiva a las características de las necesidades de la edad y el contexto educativo, social y familiar de los niños, niñas y adolescentes.
- Permisibilidad. Que no es permisividad o tolerancia excesiva, sino una necesaria regulación y orientación por parte de madres y padres.
Esta mediación comprende estrategias y prácticas que las figuras parentales adoptan para guiar y regular el uso que sus hijos hacen de las tecnologías digitales -internet, videojuegos, dispositivos móviles, redes sociales, aplicaciones-.
Livingstone y Blum-Ross (2020) ofrecen una mirada profunda y matizada de cómo los padres enfrentan la era digital, desafiando narrativas simplistas y ofreciendo insights basados en una investigación exhaustiva. Las autoras buscan equilibrar la discusión entre riesgos y oportunidades, subrayando la importancia de entender y adaptarse a la cambiante realidad tecnológica en el contexto del ejercicio de la parentalidad.
Se identifican tres tipos diferentes de parentalidad digital, que se expresan en acciones que padres y madres realizan en su relación con las tecnologías: abrazar, equilibrar y resistir. T2
Tabla 2: Acciones parentales respecto de las tecnologías digitales

Nota: Elaboración propia a partir de Livingstone y Blum-Ross (2020).
Estas actitudes reflejan las complejas decisiones que enfrentan los padres en la era digital, y las tensiones entre el aprovechamiento de las oportunidades de aprendizaje y conexión que ofrecen las tecnologías y la protección de los hijos frente a posibles riesgos asociados.
Parentalidad mediatizada
Ahora bien, en el marco de este trabajo -como lo adelantamos- señalamos que la parentalidad digital es el propio ejercicio parental que se sitúa en entornos digitales, por lo que se trata de una realidad mediatizada. Es un dato de la realidad que la forma en que las familias interactúan y pasan tiempo juntas, y las propias rutinas diarias, están atravesadas por los medios digitales. Mensajes de texto, videoconferencias y aplicaciones alteran las dinámicas tradicionales de comunicación. Los medios participan activamente en la construcción de lo social, con un papel central en el modo en que las personas perciben y entienden el mundo. Porque en una sociedad mediatizada, como la actual, los medios intervienen en la producción de significados y, consecuentemente, en cómo la sociedad interpreta la realidad.
Hjarvard (2016) diferencia mediación de mediatización, ambos conceptos intrínsecamente relacionados. El primero se refiere al uso de los medios en prácticas comunicativas; el segundo, al papel que juegan los medios de comunicación en la transformación de la cultura y la sociedad. El cambio acumulativo en las prácticas de mediación puede, con el tiempo, contribuir en sí mismo a la mediatización de un ámbito institucional determinado. Adicionalmente, la mediatización influye también en la mediación. Conforme los medios de comunicación se van integrando en un número creciente de ámbitos culturales y sociales, se van estableciendo nuevas condiciones de comunicación e interacción.
Se trata de una relación bidireccional, de implicación y coevolución, la parentalidad influye en los medios, y los medios, a su vez, influyen en el ejercicio parental. En una sociedad mediatizada, la parentalidad se mediatiza y esta interacción es intensa y constante.
Parentalidad plataformizada
Contextualizada la parentalidad en entornos digitales, la situamos ahora en el marco de un fenómeno contemporáneo: la plataformización. Tal como lo afirma Miller et al. (2016), las redes sociales son un lugar en el que socializamos, no solo un medio de comunicación. Y abren espacio, además, a prácticas novedosas de uso y de generación de contenido.
Burbules y Callister (2006) afirman que los canales de interacción en sí mismos son tipos de condiciones mediadoras: la conversación cara a cara, la escritura, el teléfono, internet. Son formas alternativas de mediación que operan con sus propios modos de comunicar y ocultar, actuando como un filtro que pone de relieve ciertos aspectos de la interacción y anula los que quedan fuera de sus límites. Sus inclusiones y exclusiones nos dicen mucho respecto del tipo de interacciones que fomentan. Y remarcan, además, que la palabra “medio” resulta insuficiente si con ella estamos designando el mero canal o trayecto a través del cual se transmite algo. Porque las tecnologías no operan como un canal, sino como un territorio, como un lugar en el que se desarrollan actividades. Siguiendo este enfoque, para Van Dijck (2016) las plataformas sociodigitales no son simples mediadoras, puesto que moldean la performance de los actos sociales que allí se desarrollan. Estos antecedentes nos permiten adentrarnos en el concepto de parentalidad plataformizada.
Como mencionamos, la plataformización es hoy un campo de estudio potente que conjuga enfoques teóricos y metodológicos heterogéneos. Poell et al. (2022) la definen como la “penetración de las infraestructuras, los procesos económicos y los marcos gubernamentales de las plataformas en diversos sectores económicos y ámbitos de la vida”, aclarando que, desde el campo de los estudios culturales, conciben el proceso como “la reorganización de las prácticas e imaginarios culturales en torno a las plataformas” (Poell et al., 2022, p. 7).
Por otra parte, esta participación de padres y madres en plataformas sociodigitales se concreta con frecuencia en términos de rol, interpretando -performando- el ejercicio parental. Tal como lo plantea Goffman (1956/2017), las performances tienen audiencias y otros actores con los que interactuar. El autor utiliza la metáfora teatral y las diferentes máscaras que representan los distintos roles que perfomamos en cada situación social. Lo central del abordaje de Goffman reside en su certeza de un doble movimiento. Si, por un lado, los agentes de la comunicación se sitúan en estructuras preexistentes, también poseen la capacidad de modificarlas. Y esta capacidad es propiamente humana. Por eso, Galindo (2015) sostiene que Goffman descentra al actor. No son solo los agentes quienes construyen una situación, porque esta presupone una estructura de alguna índole. Pero esta estructura debe ser ejecutada, activada. No hay solo norma, sino estrategia; no hay solo aspectos formales, sino una pragmática de la comunicación.
En el análisis de la performance de rol en plataformas sociodigitales, cobra relevancia el concepto de extimidad, como la intimidad que se expone y se muestra al exterior. Este es considerado un rasgo definitorio de la subjetividad en la era digital (Sibilia, 2008), por donde la vida privada se hace pública y lo íntimo se transforma en exterioridad exhibida.
La extimidad entra en relación con una práctica muy frecuente entre madres y padres, que es el sharenting. El término sharenting es una condensación lingüística. Se trata de dos palabras que se combinan para formar una nueva, cuyo significado recibe aportaciones de las dos originales. En este caso, sharenting combina share (compartir) y parenting (parentalidad), para referirse a la práctica parental de compartir contenido relacionado con los hijos en redes sociales y otras plataformas digitales.
Blum-Ross y Livingstone (2017) la definen como la acción de los adultos de compartir información online sobre sus hijos, dejando abierta la pregunta sobre dónde termina la persona digital del adulto y comienza la del niño o la niña. Se trata de una autorrepresentación relacional de madres y padres frente a audiencias que escapan a su control y que construye una huella digital propia y de sus hijos e hijas, que entraña una pérdida de la intimidad familiar y personal. Volveremos sobre este punto en el apartado de presentación de resultados.
Diseño metodológico
El trazado de este trabajo es cualitativo. Para este corte nos basamos en seis grupos focales realizados entre mayo y junio de 2023, con madres y padres de hijos o hijas de entre 11 y 17 años. Se desarrolló un muestreo teórico que combinó conveniencia y bola de nieve para la conformación de los grupos, con base en la participación voluntaria en una encuesta previa.
Respetando los criterios de inclusión, consideramos válida esta estrategia de selección en función de la disponibilidad y la facilidad de acceso, coincidiendo con Krueger y Casey (2009) en que esto es especialmente aplicable en estudios exploratorios donde el objetivo es obtener una comprensión de las experiencias y percepciones de las personas participantes. En todos los casos, se trata de una herramienta eficaz para reunir información detallada y en profundidad, sin pretensiones de generalización.
La Tabla 3 detalla la composición de la muestra.
Se presenta una muestra diversa de participantes, consignando las plataformas en la que se desarrollaron las instancias de recolección de datos y la duración de cada instancia. Como vemos, predominan las mujeres y el rango etario es amplio, con edades que oscilan entre los 36 y los 63 años. La mayoría de los participantes están casados y sus ocupaciones son variadas. Se distribuyen principalmente en Argentina, con énfasis en la región de CABA (Ciudad Autónoma de Buenos Aires), AMBA (Área Metropolitana de Buenos Aires) y PBA (Provincia de Buenos Aires). Algunos casos son del interior del país y dos de países limítrofes: Uruguay y Chile.
Contamos con un formato de presentación, de consentimiento informado y un esquema de preguntas básico estandarizado, pero abierto a lo contingente. La Tabla 4 presenta el esquema semiestructurado aplicado.
La investigación se estructuró en cuatro fases, siguiendo el procedimiento de la teoría fundamentada (Glaser & Strauss, 2006; Strauss & Corbin, 2002), que establece tres etapas de codificación: abierta, axial y selectiva. Las actividades desarrolladas en cada fase se consignan en la Figura 1.
Las fases 1 y 2 corresponden a la recolección de datos, proceso paralelo al análisis, orientado por muestreo teórico. Los tres primeros grupos se realizaron por videoconferencia (plataforma Zoom) y los tres restantes por la aplicación de mensajería instantánea WhatsApp. Entre ambas fases se produjo un intervalo de dos semanas destinado al análisis de datos en paralelo.
En ambos momentos de la recolección contamos con un esquema predefinido de moderación y observación como estrategia de triangulación de investigadores. Nos propusimos con ello minimizar limitaciones individuales y prejuicios que pudieran afectar la robustez del estudio (Denzin, 1978).
Al tiempo que eran obtenidos, los datos iban siendo trascriptos e incorporados como documentos en el software ATLAS.ti. En este primer trayecto se realizó un microanálisis renglón por renglón y una comparación de la información recabada en cada grupo focal, mediante sucesivas iteraciones para identificar similitudes y diferencias, con cese por saturación. Previo al comienzo del análisis configuramos un libro de códigos apriorístico basado en un mapeo previamente publicado.2
Las fases 3 y 4, de codificación axial y selectiva, estuvieron destinadas a un progresivo refinamiento y ajuste, a través de la puesta en la relación de los códigos entre sí y de la identificación de una categoría central que integre todas las demás.
Finalmente, la emergencia de patrones condujo al desarrollo de teoría de rango medio, cercana a los datos.
Resultados
En las fases 1 y 2, de recolección de datos y codificación abierta, produjimos un doble movimiento. Por una parte, aplicamos la matriz apriorística (Castro-Sánchez, 2022) y, por otra, obtuvimos códigos emergentes que se fueron agrupando alrededor de categorías de orden descriptivo.
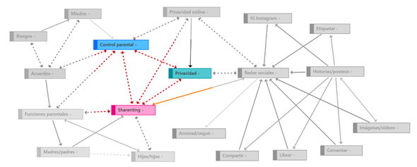
Ya en etapa axial estos códigos se fueron fusionando a partir de la revisión y la comparación, su enraizamiento y sus conexiones semánticas, y se conformó un clúster temático de 19 códigos, con 317 citas asociadas (enraizamiento) y 73 relaciones intercódigo (densidad). Los códigos se nuclearon en torno a cuatro categorías conceptuales: mediación parental, socialidad online, parentalidad y privacidad. T5
Las relaciones identificadas se graficaron en diferentes colores, en líneas plenas o cortadas, unidireccionales o bidireccionales, como se muestra en la Figura 2 (ver las referencias en la Tabla 6).
Vemos en la representación gráfica de red cómo el control parental es un atributo de la parentalidad actual, sustentado en miedos de padres y madres frente a riesgos presuntos, que se contraponen con el logro de acuerdos parentofiliales. A su vez, estos acuerdos colisionan con un control parental que también tensiona con la privacidad en general y la privacidad online en particular, así como con la práctica del sharenting. Una práctica asociada a las plataformas digitales y a las actividades y los usos asumidos por padres y madres, que genera fricción, además, con sus propias funciones parentales.
Patrón 1: control parental
Al trabajarse las relaciones entre códigos -densidad en ATLAS.ti- comenzaron a configurarse patrones. El primero de ellos en torno al código “control”, que se destaca por su nivel de enraizamiento. A partir de las citas asociadas, avanzamos en una tipificación de las prácticas de control parental que se despliega en la Tabla 7.
En la Tabla 7 realizamos un cruce entre las evidencias recogidas y los tipos de mediación parental presentes en la literatura (Livingstone & Helsper, 2008; Livingstone et al., 2011; Albarello et al., 2022). Identificamos un control de tipo físico, híbrido o digital, vinculado a elementos puntuales: tiempo, espacio, dispositivos, software, geolocalización y redes sociales.
En cuanto al elemento tiempo, se evidencia un control relacionado con el uso o la actividad particular (tiempo para ver TikTok, por ejemplo) y también con el límite horario (permiso hasta las 10 de la noche). Aquí el tipo de mediación es restrictiva, como lo es en relación con el espacio. Madres y padres controlan limitando el uso de dispositivos a ciertos ambientes del hogar o habitaciones comunes, o disponiendo que, si el uso es en un lugar más privado como un dormitorio, ellos puedan acceder en cualquier momento.
En el tipo de control que definimos como híbrido, con relación a los dispositivos, proceden mediante monitoreo: lectura de mensajes, revisión de historiales, rastreo de interacciones. O directamente confiscando el smartphone, la tablet o la videoconsola. En un tipo de control digital, operan a través de softwares, instalación de filtros: una mediación técnica.
Otras prácticas: la duplicación de las cuentas en los dispositivos de los padres, el uso de herramientas de geolocalización, de modo permanente o eventual, vinculado a una circunstancia determinada. Finalmente, el stalkeo de los hijos en redes es una práctica común de madres y padres. En el contexto de las redes sociales y el uso de internet, stalkeo se refiere al acto de espiar o vigilar a alguien a través de sus perfiles, revisando detalladamente sus publicaciones, fotos y actividades en línea. Aunque, generalmente, en el caso de los hijos, los padres suelen ver lo que ellos permiten que vean.
En la Tabla 8 presentamos algunas evidencias del enraizamiento del código “control”.
Patrón 2: categoría nuclear
El segundo patrón se vincula con dos códigos en tensión con el control: sharenting y “privacidad”. De ahí que ya en fase de codificación selectiva, identificamos esta dinámica que emerge como categoría nuclear. F3
Del análisis surge que el control parental está en tensión con una práctica bastante común entre madres y padres, que es el sharenting. Un código que hemos agrupado en la categoría “socialidad online”.
En el sharenting como modo de autorrepresentación relacional de madres y padres, reside una inconsistencia de base que se traduce en una posición ambivalente. Inferimos que puede originarse en el desconocimiento y en una mirada adultocéntrica de las plataformas sociodigitales y de la socialidad online. Seguidamente, algunas evidencias de qué pasa con el sharenting en el ámbito familiar.
La verdad es que yo uso más Instagram que ellas (…): “Mamá, no me etiquetes”. Como que las fotos, quizás les da un poco de vergüenza. O les daba, ya hoy están un poco más entregadas (Participante en Z2). Si subo fotos de ellos, me dicen: “¿Por qué subiste esa foto?”. Así que bueno, alguna que otra vez he subido una foto y me la han borrado porque ellos entran en mi celular (Participante en Z3).
Como vimos, en fase selectiva, ambos códigos (“control” y sharenting) tensionan con “privacidad”. Llegamos así a determinar una categoría nuclear que radica en esta triangulación.
Control y sharenting coexisten como dinámicas parentales que tensionan con la privacidad filial. Las mismas plataformas que padres y madres utilizan para proyectar sus prácticas de control son usadas para performar el ejercicio parental, concretar participaciones desde el rol y representar su identidad en términos relacionales.
Si bien esto no es reconocido ampliamente por padres y madres, porque parece no existir un insight generalizado al respecto, se producen algunas expresiones que avanzan en el reconocimiento del problema:
Creo que es sano que tengan su espacio de intimidad con sus amigos, como lo teníamos cuando éramos chicos y que se está perdiendo por cuestiones de seguridad (Participante en W2). Los adultos también tenemos que rever ese concepto. Muchas veces mandamos info o fotos de nuestros hijos y no pensamos que tal vez los exponemos innecesariamente o que a ellos puede que no les guste (Participante en W2). Desde un principio resolvimos los dos, por encima de todo, cuidar la libertad y la persona de nuestros hijos. Que tienen derecho a su intimidad, y eso cuidárselos y nunca invadirlos en su intimidad, porque eso sería un poquito, qué se yo, como cierto abuso (Participante en Z3). A veces siento que me faltan herramientas o recursos para saber bien cómo estar al tanto sin ser un detective privado. Así como también, sin invadir su privacidad (Participante en Z2).
En este punto, como lo adelantamos, dejamos definida la categoría nuclear conformada por la dinámica de estos tres códigos en tensión: “control”, sharenting y “privacidad”. F4
Discusión
La cuestión de la privacidad en línea de niñas, niños y adolescentes es un problema que demanda investigación aplicada y abordajes interdisciplinarios. De ahí que nos interesó poner nuestro hallazgo en diálogo con la literatura reciente sobre el tema.
Por una parte, el derecho a la protección de la vida privada de niños, niñas y adolescentes está consagrado en el artículo 16 de la Convención sobre los Derechos del Niño y origina, además, un apartado especial de la Observación General n.º 25 (ONU, 2021) que extiende los derechos de la infancia al entorno digital.
La privacidad es vital para la autonomía, la dignidad y la seguridad de los niños y para el ejercicio de sus derechos (…) Las amenazas a la privacidad de los niños pueden provenir (…) de las actividades de los miembros de la familia (…) por ejemplo cuando los padres publican fotografías en línea o una persona desconocida difunde información sobre un niño (ONU, 2021, p. 13).
Livingstone et al. (2022) señalan que la privacidad infantil en línea está siendo amenazada por nuevas formas de recolección, procesamiento y vigilancia de datos implementadas por empresas, Estados y público en general -incluidas las familias-. Se destaca cómo para los niños la privacidad significa algo propio que no se comparte con otros. Por eso, hoy en día, la privacidad es también una contraseña de teléfono, un historial de navegación, una publicación en redes sociales o un trackeo de geolocalización.
Se advierte que incluso los niños pequeños expresan una clara comprensión de la privacidad como algo importante, relacionado con el acceso a uno mismo, al propio mundo interior y a la dignidad personal (Livingstone et al., 2022). Niños y niñas son principalmente conscientes de su privacidad en contextos interpersonales, en relación con otras personas, ya sean íntimos o desconocidos, y son también la primera generación en crecer con una dependencia ubicua y omnipresente de las tecnologías digitales para el aprendizaje, la comunicación, la salud, el ocio, el trabajo y la política (Livingstone et al., 2022). Por lo tanto, se instala el imperativo del respeto y la salvaguarda de sus derechos en relación con el entorno digital.
Algunas de las personas entrevistadas son conscientes de esto y así lo expresan:
Los adultos también tenemos que rever ese concepto. Muchas veces mandamos información o fotos de nuestros hijos y no pensamos que tal vez los exponemos innecesariamente, o que a ellos puede que no les guste (Participante en W2). Cuando publico alguna foto de la familia, siempre es con autorización de los chicos (Participante en Z3).
Stoilova et al. (2023) remarcan que los controles parentales que se basan en técnicas invasivas de la privacidad, en el establecimiento de reglas autoritarias o de medidas estrictas, tienden a ser ineficaces y obstaculizar el desarrollo de habilidades de afrontamiento y de la resiliencia online de los niños. Por otra parte, las medidas consideradas demasiado restrictivas o intrusivas pueden conducir a la erosión de la confianza dentro de la familia.
Se advierte que los mejores resultados para los niños se producen cuando las prácticas de control parental están centradas en un enfoque positivo, que favorece la comunicación abierta y los acuerdos dialogados entre padres e hijos (Stoilova et al., 2023). Transmitir al hijo el sentido de autocontrol mejora su sensación de competencia y dominio personal (Pécnik & Laliere, 2012; Castro-Sánchez, 2019). Los padres deben estimular sus puntos fuertes, respetando el ritmo de evolución de sus capacidades. Aquellos que identifican y estimulan los puntos fuertes de sus hijos, observando el ritmo de su desarrollo, fomentan un sentido de competencia y autoconfianza (Dweck, 2016).
Porque la parentalidad se reconoce como un proceso dinámico, en el que tanto padres como hijos cambian y progresan con el tiempo, la autonomía debe ser adquirida de manera gradual. En este sentido, la Observación General n.º 25 (ONU, 2021) resalta cómo el principio de progresividad se aplica en el contexto digital. A medida que los niños adquieren habilidades digitales y comprenden mejor el entorno virtual, deben tener más oportunidades para participar y tomar decisiones informadas. Esto incluye la protección de su privacidad, la participación en plataformas digitales y el acceso seguro a la información y el juego.
Respetar la evolución de las capacidades del niño como principio habilitante que aborda el proceso de adquisición gradual de competencias, comprensión y capacidad de acción. Ese proceso tiene particular importancia en el entorno digital, donde los niños pueden participar de manera más independiente de la supervisión de los padres y cuidadores. Los riesgos y oportunidades asociados con la participación de los niños en el entorno digital cambian según su edad y etapa de desarrollo (ONU, 2021, p. 4).
Por otra parte, el principio de progresividad también implica que los padres deben ajustar su orientación de acuerdo con el desarrollo del niño. En el entorno digital, esto significa permitirles un grado creciente de autonomía a medida que adquieren mayores competencias. En todos los casos, se deben crear espacios de escucha y reflexión para fomentar la autopercepción de los hijos como agentes activos y competentes, capaces de intervenir en su entorno.
Generar situaciones de aprendizaje ayuda a desarrollar una autonomía filial, que no es sinónimo de desvinculación, sino de reafirmación en su lugar dentro de la familia y la comunidad. El desarrollo de la autonomía debe ser apoyado dentro del contexto familiar y comunitario, asegurando que los niños se sientan valorados y reafirmados en su lugar dentro de estos sistemas (Bronfenbrenner, 1987). A medida que ganan autonomía y responsabilidad, los padres deben orientarlos adecuadamente, mediante criterios y valores, centrando la atención en los aspectos positivos y expresando confianza en su potencial.
Padres e hijos se involucran e implican recíprocamente, constituyéndose desde la interacción. Este es uno de los puntos centrales que definen la parentalidad como proceso (Pécnik & Laliere, 2012; Castro-Sánchez, 2019. De este modo, la estructuración es mutua; pues si bien los padres tienen ciertas expectativas hacia sus hijos, deben de la misma manera esforzarse por estar a la altura de ellas, constituyéndose ellos mismos en facilitadores. La parentalidad no se concibe como una tarea exclusiva de los adultos significativos que intervienen sobre la conducta de los niños, sino que se reconoce la contribución decisiva que tienen estos, instalándose una dialéctica de colaboración (Rodrigo et al., 2009; Castro-Sánchez, 2019).
Notas conclusivas
Entre nuestros hallazgos destacamos que la totalidad de las personas entrevistadas refieren prácticas de control, al tiempo que algunas de ellas refieren prácticas de control y sharenting. Del mismo modo, ponemos de relieve que ciertas estrategias de control parental y de representación del yo relacional en redes sociales no son respetuosas de la privacidad de los hijos.
Teniendo en cuenta lo expuesto, podemos concluir que en el ejercicio de la parentalidad digital los actores se perciben anclados en la función de control, y que esto entra en tensión con su propia representación relacional en plataformas digitales, particularmente con la práctica del sharenting. Adicionalmente, remarcamos que ambas dinámicas, control y sharenting, colisionan con el derecho a la privacidad de niñas, niños y adolescentes.
De los datos recolectados y su análisis se desprende que la parentalidad digital está hoy circunscripta a la dimensión mediadora y sujeta a la función de control.
Algunas implicaciones emergen de nuestro desarrollo. La parentalidad positiva es una parentalidad en los derechos de la niñez, que deben ser garantizados también en el entorno digital. En este marco, el ejercicio parental debe incorporar el principio de progresividad; a medida que hijos e hijas crecen y maduran, se debe dar más peso a sus opiniones, y madres y padres deben ajustar su orientación para reflejar estas capacidades en evolución. Las capacidades evolucionan, por lo que la autonomía debe expandirse también. Y la acción parental debe encaminarse a formar para el pleno ejercicio de derechos on y offline.
Remarcamos, por último, que madres y padres necesitan desarrollar competencias para la práctica de una parentalidad digital positiva. Aquí la alfabetización digital juega un rol central, puesto que el conocimiento de las herramientas condiciona en gran manera las posibilidades de acción.
Madres y padres deben tener presente que la parentalidad es un continuum. Es fundamental que los actores intervinientes tomen conciencia de que los medios digitales, las interfaces y las plataformas son también espacios en los que se ejerce el rol parental. Este punto, que no siempre es evidente, presenta particular relevancia.
Consideramos que este trabajo contribuye a una toma de conciencia y que esta sería una de sus implicaciones centrales. En este sentido, la tipificación del control parental puede ser un aporte novedoso, como también el hallazgo del patrón subyacente al problema, que puede tener incidencia de orden profesional en el trabajo con madres, padres y cuidadores.
La índole cualitativa del trabajo, si bien favorece una comprensión en profundidad del fenómeno, también presenta limitaciones que deben ser consideradas. Una de las principales limitaciones es la restricción en la transferencia de los hallazgos, así como la imposibilidad de extrapolación a poblaciones más amplias. Las conclusiones obtenidas en este contexto específico pueden tenerse como antecedentes en oportunidad de abordar otros grupos y también como base para estudios confirmatorios.
Somos conscientes de que la interpretación de datos está influenciada por las perspectivas, las experiencias y las expectativas del investigador, lo que puede introducir sesgos. Para debilitar esta limitación, se utilizó la triangulación de investigadores durante la recolección de datos, buscando reducir el impacto de la subjetividad individual, superar los sesgos y aumentar la intersubjetividad.
Desde nuestro prisma cualitativo buscamos profundizar y teorizar a partir de los datos recabados. Futuras investigaciones podrían convertir las afirmaciones conclusivas de este estudio en un conjunto de hipótesis susceptibles de operacionalización y medición. O en supuestos abiertos a verificación empírica.

























