Introducción
La pandemia por COVID-19 declarada en 2020 y 2021 ha evidenciado y profundizado las desigualdades en la población; con el uso intensivo y forzoso de las tecnologías digitales se ha hecho tangible la brecha digital y, en particular, las desigualdades digitales en la población, lo que ha significado un desafío para el sistema educativo y sus distintos subsistemas, especialmente para garantizar, al menos, el vínculo docente-estudiante durante este período.
Uruguay no ha sido la excepción, a pesar de haber tenido durante años una estrategia de inclusión digital ciudadana sostenida en el tiempo, que se ha institucionalizado y legitimado con la creación de la Agencia para el Gobierno Electrónico y la Sociedad de la Información y el Conocimiento (AGESIC) y la Agencia Nacional de Investigación e Innovación (ANII), ambas creadas por decreto presidencial (Morales, 2017), así como con el despliegue una política pública de inclusión de tecnologías de la información y la comunicación (TIC) sostenida y sistemática en el tiempo, como el Plan Ceibal. Es posible decir, a modo de evidencia, que para 2019 el 88% de los hogares poseía conexión a internet fijo, correspondiendo el 71% a banda ancha. Al mirar esta conectividad en hogares según ingreso, la brecha de acceso en hogares de mayores ingresos y menores ingresos es pequeña en internet fijo (95%-84%), mientras que se agranda en banda ancha (86%-51%) (Rivoir y Morales, 2021).
Por otro lado, según el estudio del Sistema de Información y Gestión Educativa de la División Educativa del Banco Interamericano de Desarrollo (BID), Uruguay es el único país categorizado como “establecido” en lo que refiere a la cobertura, lo que significa que posee la conectividad necesaria en los centros educativos, las plataformas educativas, los tutoriales, los paquetes de recursos, los repositorios, etc., que están orientados a una gestión eficiente ( Rivoir y Morales, 2021).
Dicho lo anterior, en las primeras evaluaciones (encuestas docentes, estudiantes, etc.) realizadas para entender la situación que ha atravesado el sistema educativo, específicamente en sus procesos de enseñanza-aprendizaje, hay datos interesantes para reflexionar que permiten discutir acerca de la necesidad del desarrollo de las competencias digitales, en qué condiciones, cómo y para qué. Estas evaluaciones fueron encomendadas por el Consejo Directivo Central (CODICEN) de la Administración Nacional de Administración Pública (ANEP), que, a través de la Dirección Sectorial de Planificación Educativa y el plan de seguimiento de la situación educativa en el marco de la emergencia sanitaria por COVID-19, conformó un grupo de trabajo multiinstitucional integrado por las áreas de planeamiento de las direcciones generales de Educación Inicial y Primaria (DGEIP), Educación Secundaria (DGES) y Educación Técnico Profesional (DGETP), el Consejo de Formación en Educación (CFE) de la ANEP, la Dirección Sectorial de Integración Educativa (DSIE) y el Plan Ceibal, que incluyó en su plan de trabajo tres actividades que estructuraban la recogida de datos para su posterior análisis y con base en ellos la realización de acciones:
a) encuesta a docentes de nivel inicial y primaria, secundaria y técnico-profesional;
b) encuesta a estudiantes, y
c) evaluación de aprendizajes, a través de evaluaciones formativas
En la primera encuesta que realizó la ANEP, los hallazgos se centraron en cuatro aspectos:
a) la vinculación de los estudiantes durante la suspensión de las clases presenciales,
b) la valoración de los docentes sobre las actividades educativas desarrolladas en dicho contexto,
c) las actividades laborales de los docentes y
d) la valoración y perspectiva docentes de cara a la presencialidad
Los resultados de la encuesta indican, a diferencia de lo hallado por el Plan Ceibal, posiblemente por la forma de percepción y medición, que los docentes perciben que los estudiantes no participaron activamente de las propuestas educativas. La mayor participación se dio en la DGEIP, con un 83%, mientras que en la DGES fue del 56% y en la DGETP del 49% (Cardozo, Retamoso y Biramontes, 2020, p. 9).
A la hora de interpretar estos datos en lo que refiere a los estudiantes de centros ubicados en contextos de vulnerabilidad social, los autores del informe advierten que las diferencias que se presentan no son exclusivas de la situación de pandemia, sino que son preexistentes, es decir, obedecen a desigualdades ya existentes, y remarcan que “los resultados del estudio indican que (…) ha habido dificultades para lograr la participación de los estudiantes en los centros de todos los quintiles de vulnerabilidad social” (Cardozo , Retamoso y Biramontes, 2020, p. 11). En primaria, la participación de los centros del quintil 1 fue de 72%, contra el 91% del quintil superior; en secundaria, la participación en los liceos del quintil 1 fue de 30%, en comparación con el 61% del estrato más alto, mientras que las diferencias en educación técnico-profesional son menos pronunciadas.
Las vías de comunicación más utilizadas para mantener el vínculo pedagógico con los estudiantes fueron variadas, pero se destacaron la plataforma CREA del Ceibal y el WhatsApp; en enseñanza media, con menor uso, también mencionan el correo electrónico y el Zoom.
A la hora de mencionar las dificultades que percibieron los docentes aparecen las relacionadas con el acceso a dispositivos y a conectividad, pero también al acompañamiento en los hogares y a las habilidades o capacidades en el uso de las TIC por parte de los estudiantes.
Con relación a los aprendizajes, pocos mencionan que no han aprendido nada sus estudiantes, sin embargo, el aprendizaje ha sido valorado como moderado. Como se verá más adelante, la percepción de los estudiantes parece ir en el mismo sentido.
Otro punto relacionado con el tema de este artículo es el trabajo colaborativo o entre comunidades de pares. En este sentido, en la encuesta se indaga acerca de si los docentes han trabajado de esta forma. Las respuestas fueron: 31% “en algunas oportunidades”, 29% “frecuentemente” y 27% “muy frecuentemente” (Cardozo, Retamoso y Biramontes, 2020, p. 16). También se hace mención al apoyo recibido por equipos directivos y de maestros comunitarios, inspectores y referentes Ceibal, según el caso, que permite inferir la existencia de una red ya instalada o que se instaló ante la situación de pandemia, que también surgió en la investigación de Morales y Olivera, quienes mencionan:
Los docentes y las autoridades debieron acelerar los procesos de desarrollo de habilidades y competencias digitales, capacitándose y apoyándose entre ellos mismos en el trabajo que pasó a ser colaborativo, y donde debieron coordinar estrategias conjuntas que involucraron otro tipo de plataformas, más allá de las formales u oficiales, para sobrellevar no solo dificultades instrumentales sino también la inclusión de tecnología con sentido pedagógico. Tal escenario fue una preocupación para las autoridades, como surgió en los talleres virtuales realizados con participantes de los cuatro países involucrados. Las autoridades de los institutos comentaron además que se ofreció formación y material a los docentes desde Plan Ceibal y las autoridades del sistema educativo, pero que no llegó en tiempo y forma debido al caos laboral y de organización que se vivió en las escuelas. (Morales y Olivera, 2021, p. 33)
Como otra evidencia sobre la situación de Uruguay, cabe mencionar el estudio realizado por Morales en 2019, en el que se evaluó el grado de competencia digital docente (CDD) en estudiantes avanzados de formación inicial docente y se llegó al resultado de que es insuficiente para realizar un uso pedagógico de las tecnologías digitales, de acuerdo con la matriz utilizada en el estudio, que incluía cuatro dimensiones:
a) didáctica, curricular y metodológica,
b) planificación, organización y gestión de espacios,
c) aspectos éticos, legales y de seguridad, y
d) desarrollo personal y profesional
En ese mismo estudio, los docentes formadores del CFE reconocen la necesidad de incluir las tecnologías digitales en la educación y que para ello necesitan conocerlas y utilizarlas pedagógicamente en sus distintas disciplinas. Sin embargo, esto lo ven como un trabajo interdisciplinar y colaborativo entre distintos docentes. Asimismo, entienden que, a pesar de haber dado pasos en este sentido, necesitan profundizar en ello y ya en ese momento reclamaban:
a) más capacitación específica para incorporar didáctica y pedagógicamente las tecnologías digitales en el aula,
b) capacitaciones en condiciones accesibles y flexibles para docentes de todo el territorio nacional y
c) una constante evaluación de las tecnologías digitales disponibles
De la segunda encuesta, los hallazgos indican que en las actividades educativas la participación de los estudiantes fue de 55%, con una frecuencia de muchas veces o siempre durante el período de suspensión de clases presenciales en primaria y secundaria. A su vez, fueron las mujeres quienes más participaron en comparación con los varones (60,4%-50,4%) y esta diferencia por sexo se mantiene en otras actividades educativas. También se destaca que las poblaciones que se encuentran en un nivel de vulneración social más alto son las que menor proporción de participación social presentan en comparación con las de menor nivel de vulnerabilidad social (45,6%-63,2% respectivamente) (ANEP, 2020).
En lo que refiere al medio por el que se conectaron, la plataforma “CREA fue la más utilizada (64,8%), seguida por WhatsApp (49,2%) y Zoom o Google Meet (26%)” (Cardozo, Retamoso y Biramonte, 2020, p. 22). Asimismo, el informe indica que gran parte de los estudiantes menciona el uso del papel como soporte de entrega de las tareas (3 de cada 10). Esto concuerda con los hallazgos mencionados en el artículo de Morales y Olivera (2021), que señala que la estrategia en escuelas con poblaciones vulneradas fue la entrega semanal de tareas en papel y las comunicaciones con las familias a través de WhatsApp.
Por su parte, cuando se indagó acerca del intercambio con los docentes en las plataformas, los estudiantes mencionan que el 87,8% subió tareas a las plataformas y estas fueron corregidas, valorando esta situación positivamente. Sin embargo, encontraron dificultades con respecto a entender dichas tareas (41,8%), tanto en relación con comprender el funcionamiento de las plataformas, con la cantidad de tareas, los tiempos para realizarlas y su autorregulación como respecto a problemas con la conectividad (40,1%). Un aspecto interesante para tener en cuenta es que la mayoría percibió que aprendió menos que en otras instancias (ANEP, 2020, p. 39).
En relación con el apoyo en el hogar durante el período de suspensión de clases presenciales, el 64% de los estudiantes declaró haber contado con un familiar, en su mayoría madre o madrastra (42,6%), y también la búsqueda autónoma en Internet (40,9%) (ANEP, 2020, p. 55).
Estos hallazgos permiten suponer que no existen habilidades suficientes, ni en los tutores o acompañantes de los estudiantes ni en ellos mismos para poder transitar por procesos de enseñanza aprendizaje mediados por tecnologías digitales.
Un aspecto no menor que también indaga la encuesta mencionada refiere a las condiciones socioeconómicas que la propia pandemia supuso, particularmente las transitadas por los estudiantes de poblaciones de niveles más vulnerados. En este sentido, la encuesta de la ANEP (2020) y el artículo de Morales y Olivera (2021) indican que la pandemia hizo visibles “problemas en las conexiones tecnológicas de los estudiantes y la escuela, pero también en la conexión de la escuela con las familias, relacionadas con dimensiones tales como las desigualdades socioeconómicas, educativas y culturales” (Morales y Olivera, 2021, p. 16).
En síntesis, a pesar de que Uruguay tiene una estrategia de más de quince años de inclusión digital ciudadana y de políticas públicas de inclusión de tecnologías en la educación sistemática y sostenida, también tiene desafíos y obstáculos a la hora de mantener el vínculo docente-estudiante en el contexto de pandemia, de pensar esto en clave de equidad y de potenciar los aprendizajes que una situación como tal puede dejar. Cómo superar esos desafíos presentes para una posible enseñanza mediada por tecnologías digitales, para qué, por qué y para quién, son aspectos que se tornan fundamentales.
Políticas educativas de inclusión de tecnologías digitales
En el contexto actual el uso de las tecnologías digitales se ha puesto en evidencia para la sociedad en general. Hoy, en un mundo signado por incertidumbres (Bauman, 2003) y en la sociedad de riesgo (Beck, 1998), la aparición de la pandemia de COVID-19 durante 2020-2021 obligó a los sistemas educativos a una inmersión forzosa en el mundo de las tecnologías digitales para mantener el vínculo docente-estudiante. Esto ha reafirmado la certeza de la necesaria incorporación de las tecnologías digitales en la sociedad contemporánea, evidenciada por el uso que se les da desde hace algunas décadas en todos los ámbitos de la vida cotidiana, como el económico, el cultural y el social.
Ya en las décadas de los setenta y ochenta se comenzó a discutir el alcance de la emergencia de las TIC en la sociedad y autores como Manuel Castells sostenían que se estaba gestando un cambio en la estructura social debido a la llamada “revolución tecnológica”, produciéndose un nuevo modo de relacionamiento entre procesos simbólicos, constitutivos de lo cultural y de cómo se producen y distribuyen los bienes y servicios en la sociedad, en suma, un nuevo modelo de comunicación (Castells, 1996), basado en un nuevo paradigma, “el informacionalismo” (Castells, 2006).
Para Olivera et al. (2017) “el lugar de la cultura en la sociedad cambia cuando la mediación tecnológica de la comunicación deja de ser sólo instrumental para densificarse y volverse estructural” (Echeverría, 1999, citado en Olivera et al., 2017, p. 95). La tecnología deja así de ser un mero dispositivo para convertirse en un nuevo modo de percepción y de lenguaje, de sensibilidades y escrituras, nuevas formas de relacionamiento, mientras varios autores sugieren un nuevo modo de circulación del saber (Rifkin, 2000; Castells, 1997; Fischer, 2001) y aseguran que estamos inmersos en una profunda transformación social (Olivera et al., 2017, p. 95).
Desde esas décadas hasta el momento, se ha intentado dar cuenta de esos cambios y para ello se han adoptado distintas denominaciones para la sociedad actual, según el énfasis se haya puesto en la generación de conocimiento, en el acceso a la información, en la interacción o en la colaboración (Larraz, 2013). Así, encontramos quienes la denominan sociedad del conocimiento (UNESCO, 2003), sociedad de la información (Adell, 1997; Bell, 1973; Castells, 1995), sociedad de la información y la comunicación (CMSI, 2003) o sociedad red (Castells, 2006).
En este escenario es donde las experiencias de las personas transcurrieron durante 2020 y 2021, para algunos en aislamiento social, para otros en cuarentena obligatoria, pero todos bajo un halo de incertidumbre donde las tecnologías digitales deberían ser fuente de información, de acceso al conocimiento, de nexo en las comunicaciones y en los afectos, para garantizar el ejercicio de los derechos y las libertades individuales, entre ellos el derecho a la educación.
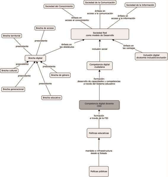
En este contexto, es imprescindible, según Lázaro (2015, pp. 48-53), realizar acciones y políticas tendientes a la inclusión digital de la ciudadanía en clave de inclusión social, y para ello menciona cuatro pasos:
1) gestionar estas acciones y políticas estratégicamente y en sentido amplio, es decir, desde el punto de vista político, económico, cultural y pedagógico;
2) generalizar el acceso a la tecnología, universalizarla, tanto en términos de accesibilidad como también compensando los diferentes niveles de desarrollo social de la ciudadanía;
3) formar a todos los docentes del sistema educativo en el desarrollo de la CDD, para, de ese modo, poder promover la inclusión social y la cohesión social; y, por último,
4) siempre evaluar y seguir las políticas y las acciones, para tener una visión definida y matizada del proceso de exclusión social y de la brecha digital de la ciudadanía y poder reconfigurar las políticas para mejorarlas.
Una vía que se ha seguido en América Latina es la de la inclusión digital a través de políticas educativas, en particular mediante el modelo 1 a 1, del que se dará cuenta en el siguiente apartado. Esta línea de acción se basa en la premisa de que a través del sistema educativo es posible desarrollar capacidades o competencias que permitan la existencia de un ciudadano digital que sea capaz de participar activamente en el mundo que lo rodea. (Figura 1)
Iniciativas de modelo 1 a 1 en América Latina
En América Latina se han llevado adelante diferentes propuestas de inclusión de las TIC en el ámbito educativo, a través de políticas nacionales y regionales. Para algunos autores estas políticas tienen como premisa la innovación, la mejora de la gestión y las prácticas de enseñanza y aprendizaje, con especial interés en el desarrollo de competencias digitales en docentes y estudiantes (Hinostroza y Labbé, 2011). Algunas de las propuestas realizadas se presentan en la Tabla 1.
Tabla 1: Iniciativas de inclusión de TIC en educación en América Latina
| País | Nombre | Fechas | Breve descripción | Alcance |
|---|---|---|---|---|
| Argentina | Conectar Igualdad | 2010-2018 | Entrega y uso de netbooks, tanto en el ámbito escolar como en el hogar. | Alumnos y docentes en escuelas secundarias, escuelas especiales y en formación inicial docente. |
| Argentina | Educ.Ar / Aprender Conectados | 2018 | Se enmarcan en la propuesta del Plan Aprender Conectados. | Docentes y estudiantes de todos los niveles. Directores y familias. |
| Argentina | Celulares para supervisores | Apoyo y refuerzo de las tareas de gestión de los supervisores del sistema educativo de Mendoza. | Supervisores del sistema escolar de la provincia de Mendoza en primaria y secundaria. | |
| Argentina | Postítulo de Especialización Superior en Educación a Distancia | 2010-Actualidad | Ofrece alternativas de acceso a contenidos e instancias de intercambio de la cursada. | Estudiantes del Postítulo de Especialización Superior en Educación a Distancia de la Universidad del Salvador, sede Rosario. |
| Bolivia | Una Computadora por Docente | 2006-Actualidad | Distribución de laptops. | Docentes. |
| Brasil | Projeto Um Computador por Aluno (UCA). Programa Um Computador Por Aluno (PROUCA) | 2009-2010 | Distribución de máquinas en instituciones públicas. Las secretarías de Educación tienen autonomía para decidir si el equipo se lleva a los hogares. | Alumnos y docentes de primaria y secundaria de escuelas públicas. |
| Brasil | Programa Mobile-L | 2011 | Entrega de nuevas herramientas pedagógicas para el uso cotidiano en la escuela. | Docentes y alumnos de educación infantil y enseñanza fundamental (1.° a 5.° año) de la escuela Maria José Veríssimo de Andrade, estado de Paraíba. |
| Brasil | Minha Vida Mobile | 2008-Actualidad | Capacitación de docentes y estudiantes en la producción de contenidos audiovisuales con celulares. | Docentes y estudiantes de enseñanza básica (primaria y secundaria). |
| Chile | Laboratorios Móviles Computacionales | 2009 | Provisión de contenidos para los docentes, en especial contenidos complejos y costosos, por ejemplo en ciencias. | Alumnos y docentes de primaria en colegios municipales. |
| Chile | Red Enlaces | Carros móviles con computadoras portátiles. | Estudiantes y docentes de primaria y básica. | |
| Chile | Puentes Educativos | 2010-2012 | Las escuelas participantes reciben acceso a una extensa biblioteca de videos educativos desarrollados por la Fundación Pearson. | Docentes y estudiantes en escuelas urbanas y rurales de primaria y secundaria, de todo el país. |
| Chile | PSU Móvil | 2008 | Aplicación gratuita para que los estudiantes que preparan la Prueba de Selección Universitaria (PSU) accedan a contenidos y ejercitaciones vinculados con el examen, y obtengan los resultados de los ejercicios realizados. | Estudiantes que finalizaron el secundario y están preparando la PSU. |
| Chile | Eduinnova | 1995-Actualidad | Incorporación de tecnología portátil en el salón de clases. | Estudiantes de educación primaria y secundaria. |
| Chile | CampusMovil.net | 2008-2010 | Entorno virtual para estudiantes y profesores de las universidades iberoamericanas. | Estudiantes, docentes y responsables administrativos de universidades de Iberoamérica. |
| Colombia | Proyecto Piloto Uno a Uno | 2008-2012 | Distribución de dispositivos y capacitación. | Alumnos de secundaria. |
| Colombia | Computadoras para Educar (CPE) | 1999-Actualidad | Distribución de TIC a escuelas, bibliotecas y casas de cultura. Formación de profesores de educación básica y media pública. Integración de evaluación y monitoreo y gestión ambiental. | Alumnos y docentes de educación básica y media pública. |
| Colombia | Programa Nacional de Alfabetización | Alfabetización de personas a través de teléfonos celulares. | Jóvenes y adultos analfabetos, aproximadamente un 15% de la población analfabeta del país. | |
| Colombia | Colombia Aprende | 2004-Actualidad | Portal educativo que ofrece acceso a recursos, productos y servicios, que cada usuario puede personalizar de acuerdo con sus procesos educativos cotidianos. | Comunidad educativa colombiana. |
| Colombia | Raíces del Aprendizaje Móvil | Capacitación y apoyo para ayudar a los docentes a incorporar las tecnologías móviles y los recursos digitales en su plan de estudios. | Alumnos de 4.° y 5.° grados. | |
| Colombia | BlueGénesis | 2006 | Plataforma académica. | Estudiantes y docentes de secundaria y universidad. |
| Costa Rica | Proyecto de Tecnologías Móviles | 2007 | Provisión de computadoras personales a escuelas públicas de zonas deprimidas económicamente. | Alumnos y docentes en 1.er y 2.° ciclos. |
| Costa Rica | Aprendizaje con Tecnologías Móviles en Escuelas Multigrado (ATEM) | 2012-Actualidad | Integración del modelo 1 a 1 en centros rurales multigrado. Programa Nacional de Informática Educativa del Ministerio de Educación Pública y la Fundación Omar Dorrego (MEP-FOD) (desde 1986). | Preescolar a 3.er ciclo de enseñanza general básica. |
| Ecuador | Mi Compu | 2010 | Provisión de computadoras portátiles, sensibilización e identificación conjunta problemáticas a abordar. La computadora va a los hogares. | Alumnos y docentes de 2.° a 4.° grados de primaria en dos provincias del centro del país. |
| El Salvador | Cerrando la Brecha del Conocimiento | 2009 | Distribución de laptops en centros de bajo desempeño académico. | Alumnos y docentes de primaria en escuelas de bajos recursos o contextos apartados. |
| México | Proyecto de Aprendizaje Móvil del Instituto Tecnológico y de Estudios Superiores de Monterrey (ITESM) | 2007-Actualidad | Aplicaciones piloto de uso de pódcast y acceso a dispositivo móvil a estudiantes de primer semestre. Acceso al portal de aprendizaje móvil de la institución. | Estudiantes del ITESM. |
| México | Proyecto de Aprendizaje Móvil de la Universidad Interamericana para el Desarrollo (UNID) | 2010-Actualidad | Facilita la adquisición de un dispositivo móvil (iPod) o una tableta (iPad) y proporciona materiales didácticos exclusivos para las necesidades académicas de los estudiantes. Ofrece acceso a contenidos y servicios universitarios. | Estudiantes de la UNID. |
| Paraguay | Modelo Pedagógico 1:1 | 2010 | Distribución de laptops y capacitación en centros con menos de 120 alumnos y que cuenten con infraestructura de conectividad a internet. | Alumnos y docentes de primaria. |
| Paraguay | Proyecto piloto de Evaluación de Aprendizaje a través de Celulares | Capacitación de docentes y directores en cómo ayudar a los estudiantes a realizar la prueba en sus celulares. | Estudiantes de los primeros tres años de secundaria de gestión oficial de todo el país. | |
| Perú | Una Laptop por Niño Perú (ULPC) | 2008-2012 | Distribución de equipos, provisión de infraestructura, por ejemplo: electricidad a partir de paneles solares en instituciones de zonas rurales, provisión de dispositivos USB para los docentes, con materiales educativos del Portal Perú Educa, con simuladores, etc. | Alumnos y docentes de inicial, básica y media. |
| Uruguay | Plan Ceibal | 2007-Actualidad | Distribución de laptops, provisión de acceso y conectividad en centros educativos, enseñanza del idioma inglés en todas las escuelas públicas, capacitación docente, recursos didácticos abiertos, cooperación para capacitación con instituciones de educación superior. | Alumnos y docentes de inicial primaria, secundaria y formación inicial docente. |
| Venezuela | Proyecto Canaima: Uso Educativo de las TIC | 2007-2011 | Distribución de laptops. | Alumnos y docentes de primaria. |
| Varios países de América Latina | Programa Seeds of Empowerment | 2008 | Diseño de dispositivos móviles y plataformas para ofrecer contenidos educativos. Colaboración con organizaciones locales para realizar experiencias de uso de los dispositivos en las escuelas. | Experiencias piloto en escuelas de Argentina, México y El Salvador. |
| Argentina, México, Paraguay y Uruguay | Soloingles.com | Enseñanza de idiomas a profesionales, ejecutivos y empresarios a través de videoconferencia y por celulares. | Profesionales, ejecutivos y empresarios con necesidad de aprendizaje del idioma inglés. Iniciativas en formación permanente. | |
| México, Perú, Brasil | Kantoo | Cursos de inglés autodirigidos vía celular. Ofrece distintos sistemas, contenidos y tipos de servicio (cursos estructurados, servicios de mensajes diarios de práctica, servicios de vocabulario, etc.). | Jóvenes y adultos interesados en aprender inglés. |
Lugo, Ruiz, Brito y Brawerman (2016); Lugo y Schurmann (2012); RELPE, (2011); Educ.ar (s. f.), Ministerio de Educación de Bolivia (s. f.), Ministerio de Educación de Brasil (s. f.), Minha Vida Movile (s. f.), Colombia Aprende (s. f.) y Proyecto Canaima (s. f.)
La Tabla 1 muestra que varios países de la región implementaron estrategias para la inclusión digital a través de los sistemas educativos. También Lugo y Delgado (2019) mencionan que algunos países de la región en 2007 comenzaron a consolidar portales educativos y crearon la Red Latinoamericana de Portales Educativos (RELPE), que comenzó en 2004 y que, a la fecha del estudio realizado por estos autores, estaba integrada por diez países. A su vez, un estudio de Lión (2019) detectó que se han implementado varias políticas de inclusión de TIC en la educación en América Latina, pero con diferentes grados de profundización y alcance.
Lo antes mencionado se ha hecho notorio en la pandemia ante los desafíos presentados para América Latina y el seguimiento de las prácticas educativas. Una de las dificultades más evidentes fue que las políticas públicas eran discontinuadas o no universales, lo que produjo que se tuviera que proveer de acceso a dispositivos y conectividad en muchos de los países, o desarrollar contenidos a través de medios como la televisión y la radio. Otro desafío fue que la conectividad era pensada para los centros de estudio y no para los hogares y, entonces, debió pensarse en propuestas de acceso gratuito para las plataformas educativas. También se evidenció la falta de desarrollo de competencias digitales docentes para la utilización de tecnologías con sentido pedagógico, por lo cual debieron implementarse talleres de formación para subsanar la inmersión forzosa en la enseñanza remota de emergencia durante la pandemia, entre otras iniciativas (Rivoir y Morales, 2021).
Aunque en el caso de Uruguay, según Rivoir (2018), se efectivizaron acciones que se sostuvieron en el tiempo, como el Plan Ceibal, se ha descubierto que existe una distancia entre la ilusión de la incorporación de las TIC en los procesos educativos y la realidad, y se ha debido incorporar a otros actores para la implementación de las políticas, como centros educativos terciarios, sociedad civil y empresas.
En este sentido, el Plan Ceibal involucró, en su primera etapa de implementación, a actores como desarrolladores de software específico, la comunidad denominada CeibalJam, actores de la sociedad civil como RapCeibal, actores universitarios como Flor de Ceibo y Flor de Ceibo Conecta2 y, sin lugar a dudas, quien dotó de un salto cualitativo al Plan, el CFE (Morales, 2018).
Sin embargo, para Hepp (2012) las instituciones de formación docente transitaron por dos momentos bien diferenciados: uno de definición de política institucional, en el que se fomentó el desarrollo de capacidades docentes, y un segundo momento, en el que la CDD quedó transversalmente incorporada en los currículos, que pasaron a incluir estándares y procesos para su evaluación y medición. En este sentido, una de las conclusiones del estudio de Morales (2019) sobre la incorporación de la CDD en los planes de formación inicial docente y de formación continua del profesorado es que la integración de las tecnologías digitales obedece a una adquisición instrumental de la competencia digital (CD) y no a su desarrollo en términos pedagógicos.
Competencia y competencia digital
Existe cierta aversión, no exclusiva de Uruguay, hacia el concepto de competencia. En este artículo se parte de la constatación de se trata de un concepto controversial y polisémico, como señala Esteve (2015). Este autor sitúa los modelos basados en competencias como respuesta a los más tradicionales, centrados en la trasmisión de conocimiento (Morales, 2019).
Para Baartman et al. (2007), Coll (2007) y Westera (2001), el concepto de competencia se sostiene desde una perspectiva socioconstructivista; para Pérez Gómez (2007), se sostiene desde una concepción más holística; mientras que para Perrenoud (2005) tiene que ver con abordar una problemática más antigua, vinculada con la idea de “trasmisión de conocimiento”.
La CD ha sido conceptualizada desde diferentes ámbitos -el académico, el de las organizaciones internacionales, etc.-. La Tabla 2 ofrece un recorrido rápido por esas concepciones, que, a pesar de ser diferentes -algunas hablan de habilidades prácticas, más asociadas a lo instrumental, y otras de competencias más asociadas a lo cognitivo y estratégico-, tienen en común el mencionar a la CD como una competencia clave en la sociedad contemporánea, que toda la ciudadanía debería desarrollar para reducir la brecha digital.
Tabla 2: Competencia y CD
| Tipo | Autores | Elementos de la competencia | ||||||
|---|---|---|---|---|---|---|---|---|
| Competencia | Parlamento Europeo (2018) | Refiere a “competencias clave: a) competencia en lecto-escritura; b) competencia multilingüe; c) competencia matemática y competencia en ciencia, tecnología e ingeniería; d) competencia digital; e) competencia personal, social y de aprender a aprender; f) competencia ciudadana; g) competencia emprendedora; h) competencia en conciencia y expresión culturales” (pp. 7-8). | Jonnaert, Barrete, Masciotra y Yaya (2008) | Inspirados en el campo de la ergonomía y la didáctica profesional, concluyen que es de primordial relevancia entender el concepto de competencia situada, asegurando que desde una mirada constructivista la competencia es “la puesta en marcha de un conjunto diversificado y coordinado de recursos, que la persona moviliza en un contexto determinado. Esta puesta en marcha se apoya en la elección, la movilización y organización de recursos y sobre las acciones pertinentes que permiten un tratamiento exitoso de esta situación” (p. 14). | DeSeCo (OCDE) (2008) | “ las competencias clave involucran la movilización de destrezas prácticas y cognitivas, habilidades creativas y otros recursos psicosociales como actitudes, motivación y valores” (p. 7), son aquellas imprescindibles para hacer frente a exigencias de la vida cotidiana de los ciudadanos e implican dimensiones cognitivas y no cognitivas. | Ferrari (2012) | La define como el conjunto de conocimientos, habilidades, actitudes (incluyendo habilidades, estrategias, valores y conciencia) que se requieren cuando se utilizan las TIC y los medios digitales para realizar tareas, resolver problemas, comunicar, gestionar información, colaborar, crear y compartir contenido, construyendo conocimiento de manera eficaz, eficiente, apropiadamente y de manera crítica; de forma creativa, autónoma, flexible, ética y reflexivamente ya sea en los ámbitos laborales, de ocio, de participación, aprendizaje, socialización, consumo o empoderamiento. |
| Competencia digital | Larraz (2013) | Es “la capacidad para movilizar diferentes alfabetizaciones que nos permita gestionar la información, comunicarla y generar conocimiento para resolver situaciones en una sociedad en constante evolución” (p. 118). | Van Dijk (2008) | Refiere a: a) las operacionales y formales que son básicas y primeras en adquirirse, asociadas a aspectos técnicos; b) las competencias informativas, que tienen que ver con la capacidad de búsqueda, selección y procesamiento de la información en Internet; c) las competencias comunicacionales están relacionadas al envío, el contacto, la creación de identidades en línea y opinar en Internet. d) Las competencias estratégicas que conllevan la capacidad de usar tecnologías digital para el logro de ciertos objetivos, obteniendo beneficios o rédito social específico; e) Competencias para la creación de contenidos, conformadas por la capacidad de hacer contribuciones a Internet basándose en una planificación o diseño en particular (Van Dijk, 2008, citado en Morales, 2019, p. 47). |
Fuente: Morales (2019, pp. 40-49).
Estos conceptos tienen diferentes orígenes, según las organizaciones desde las que han sido construidos, y tienen, a su vez, objetivos que pueden ser vinculados, dependiendo del caso, a los supuestos que subyacen a los temores de que sean solo competencias para el mercado o que los excedan. En la literatura se los puede encontrar con diferentes denominaciones, que a futuro merecerían una discusión de fondo: habilidades, capacidades, alfabetización, competencias, saberes (saber hacer en contexto).
Tomando en cuenta estas diferencias, desde los organismos internacionales o grupos de investigación se han desarrollado distintos marcos o modelos de CD, tanto para ciudadanos como para estudiantes y docentes. En referencia a los marcos de CD ciudadana, se centran mayormente en habilidades básicas de búsqueda y validación de información, desarrollo de habilidades y estrategias necesarias para ser ciudadanos participativos y prosumidores con conciencia de las problemáticas que aquejan a nuestra sociedad, desde una posición consciente, ética y responsable (ver tabla 4 en anexo).
En el mismo sentido que para las competencias digitales ciudadanas, pero para que los estudiantes puedan hacer un uso significativo y apropiarse de las tecnologías digitales para el aprendizaje, se han desarrollado varios marcos y modelos de competencias digitales estudiantiles. Es recién en este punto que aparecen los ministerios de educación, involucrados en la creación de estos marcos y modelos, y preocupados por el desarrollo de las competencias digitales estudiantiles. Es preocupante que los únicos países que comenzaron a trabajar tempranamente con estas miradas fueron Chile y Costa Rica. Si bien algunos otros países latinoamericanos lo hicieron o lo hacen, no es con marcos propios o contextualizados. En los marcos y modelos en general comienza a verse la preocupación por la identidad digital, la privacidad y el uso seguro de las redes, las cuestiones éticas y los diferentes niveles de acuerdo con los grados escolares (ver tabla 5 en anexo).
Junto con la conceptualización de las competencias necesarias, entre ellas la CD, tanto ciudadana como estudiantil, se percibe la necesidad de la alfabetización digital para afrontar los cambios producidos en la sociedad actual con la emergencia de las TIC.
Bawden (2008) aborda la revisión del concepto de alfabetización digital despegándose de una concepción que la definía como la mera adquisición de habilidades técnicas. Menciona un conjunto de características asociadas a las habilidades y competencias que debería desarrollar la alfabetización digital:
a) capacidad de ensamblar conocimiento, con base en una acumulación de información confiable;
b) habilidades de recolección de diversas fuentes facilitadas por el pensamiento crítico;
c) capacidad para elaborar a partir de los datos recolectados en la web información detallada, validada y confiable;
d) conciencia del valor de las fuentes tradicionales en conjunto con las de Internet;
e) consideración y conocimiento der las redes sociales de apoyo;
f) uso de filtros y agentes en la gestión de la información entrante;
g) comodidad con la publicación y comunicación de la información y, h) acceso a ella.
Ahora bien, ¿en manos de quién quedan la implementación y el ejercicio de alfabetizar digitalmente a la población? En Uruguay, del sistema educativo formal, sin desconocer que existieron y existen acciones desde otros actores de la sociedad.
Competencia digital docente
Al principio del artículo se mencionó información referida a la percepción estudiantil y docente acerca de los procesos de enseñanza y aprendizaje transcurridos en pandemia, mediante las encuestas a estudiantes y docentes realizadas por ANEP (2020; Cardozo, Retamoso y Biramontes, 2020). Asimismo, se mencionaron dos estudios complementarios que muestran algunos puntos en común con estas encuestas: el estudio del que da cuenta el artículo de Morales y Olivera (2021) en centros de enseñanza media en contexto de vulnerabilidad social y el estudio sobre el nivel de competencia digital en estudiantes y docentes de formación inicial docente (Morales, 2019). De la información presentada se desprende que si bien Uruguay tenía una infraestructura desarrollada a través de políticas de inclusión de tecnologías digitales sostenida y universal mediante el Plan Ceibal, esta tenía algunos desafíos que supusieron ajustes sobre la marcha para mantener el vínculo docente-estudiante, entre ellos la capacitación de docentes en el uso pedagógico de tecnologías digitales.
Resulta así más que evidente que la necesidad de docentes competentes digitalmente en el escenario actual no está en entredicho y que una adecuada inserción de las TIC en los procesos de enseñanza aprendizaje es necesaria y hasta imprescindible (Morales, 2019).
En este sentido, ya hace más de una década que se llevan a cabo acciones tendientes a diferenciar y caracterizar la CDD. Un abanico de estos marcos y modelos en el ámbito internacional se puede apreciar en la Tabla 3.
Tabla 3: Marcos y modelos de CDD
| Documento | Institución | Autores | Elementos de la CD |
|---|---|---|---|
| Estándares TIC para formación inicial docente | Ministerio de Educación de Chile | Enlaces (2006) | Área pedagógica, aspectos técnicos, gestión escolar; aspectos sociales, éticos y legales y desarrollo profesional. |
| TPACK | Koelher y Mishra (2006 y 2015) | Conocimiento del contenido; conocimiento pedagógico y conocimiento tecnológico y “donde sus interacciones se juegan de diversas maneras en diferentes contextos” (2015, p. 13). | |
| NETS-S | ISTE | ISTE (2008, 2017) | Aprendizaje y creatividad de estudiantes, experiencias de aprendizaje y evaluación, trabajo y aprendizaje de la era digital, ciudadanía digital y responsabilidad, crecimiento profesional y liderazgo. |
| Estándares de competencia TIC para docentes | UNESCO | UNESCO (2008) | Política y visión, plan de estudios y evaluación, pedagogía, TIC, organización y administración y formación profesional de docentes. |
| Competencias TIC para docentes | Ministerio de Educación de Chile | Enlaces (2011) | Pedagógica, técnica, gestión, social, ética y legal y desarrollo profesional. |
| DigiLit Leicester | Leicester City Council | Fraser et al. (2013) | Búsqueda, evaluación y organización, crear y compartir, evaluación y feedback, comunicación, colaboración y participación, e-seguridad e identidad en línea y desarrollo profesional. |
| Competencias TIC para el desarrollo profesional docente | Ministerio de Educación Nacional Colombia | Ministerio de Educación Nacional (2013) | Tecnológica, comunicativa, pedagógica, de gestión e investigativa. |
| Marco común de CDD | Ministerio de Educación de España | INTEF (2014 y 2017) | Información, comunicación, creación de contenidos, seguridad y resolución de problemas. |
| Definición de la rúbrica de la CDD | Applied Research Group in Education and Technology (ARGET), Universitat Rovira i Virgili | Lázaro y Gisbert (2015) | Didáctica, curricular y metodológica, Planificación, organización y gestión de espacios y recursos tecnológicos digitales, relacional, ética y seguridad y personal y profesional. |
| Definición de CDD | Generalitat de Catalunya | Departamento de Enseñanza (2016) | Diseño, planificación e implementación didáctica; administración de recursos y espacios tecnológicos digitales; comunicación y colaboración; ética y ciudadanía digital; desarrollo profesional. |
| DIGCOMP-EDU | Comisión Europea | Redecker y Punie (2017) | Compromiso social y profesional, recursos digitales, pedagogía digital, evaluación y retroalimentación, empoderamiento de los estudiantes, facilitar la CD de los alumnos. |
| Marco de competencias de los docentes en materia de TIC | UNESCO | UNESCO (2019) | Entender las TIC en la política educativa, currículum y evaluación, pedagogía, aplicación de habilidades digitales, organización y administración, y formación profesional docente. |
Fuente: Morales (2019).
Hasta el momento, estos marcos y modelos han sido desplegados por varios organismos y grupos de investigación, y algunos de ellos se han puesto en práctica mediante instrumentos de medición de autopercepción, pero la comunidad de investigadores cree necesario que se dé un paso más allá y se empiece a encontrar evidencia de los aprendizajes diferenciados, si es que los hay, en la virtualidad y en relación con la CDD, que trascienda la autopercepción.
En este sentido, en el grupo de investigación de ARGET de la Universitat Rovira i Virgili se ha trabajado sobre un proceso de evaluación y certificación de la CDD con perspectiva internacional para Cataluña, donde se comparan diferentes marcos para esta competencia y se realiza para ella una propuesta con interesantes resultados (Verdú, Usart y Carme, 2021). Las variables comunes a algunos de esos marcos se pueden visualizar en la figura 2. De manera notoria, el COMDID-C contempla la mayoría de los marcos propuestos a nivel internacional según este estudio. Si bien este marco refiere a la formación de maestros, algunas reflexiones pueden ser compartidas para otros subsistemas educativos y refieren a la unificación de formación en relación con las “oportunidades para el desarrollo profesional en el ámbito digital que promuevan justamente el desarrollo de la CDD en comunidades de aprendizaje” (Verdú, Usart y Carme, 2021, p. 19).

Fuente: Verdú, Usart y Carme (2021, p. 11)
Figura 2. Cuadro comparativo de instrumentos de medición de la CDD y los marcos en que se basan
En este contexto, no solo es imprescindible el desarrollo de la CDD, sino también que las iniciativas que se implementen conlleven una evaluación sistemática, mediante instrumentos de autoevaluación, o, principalmente, a través de la medición efectiva de su desarrollo e incorporación en las prácticas docentes y en los currículos de formación, para obtener un panorama holístico del desarrollo de la competencia e insumos para su consecución (Morales, 2019).
Esto no solo conlleva una rigurosa sistematización de las prácticas y estrategias de inclusión de las TIC en los procesos de enseñanza y aprendizaje, sino, sobre todo, la revisión de las formas de inclusión del desarrollo de la CDD en las instituciones formadoras, es decir, una mirada profunda sobre cómo las instituciones de formación inicial docente, como motores del cambio, forman docentes con habilidades y capacidad de actuación crítica (Briones et al., 2008), mediante la formación y el seguimiento en la aplicación de recursos tecnológicos y estrategias para su incorporación (Sonsoles, González y García, 2010).
A modo de reflexión final
A lo largo del texto se ha intentado dar un panorama de las discusiones teóricas acerca de las necesidades formativas para el desarrollo de la CD en los estudiantes y de la CDD necesaria en el contexto actual. Asimismo, se han mencionado las bases estructurales y de infraestructura que Uruguay posee para afrontar la coyuntura de pandemia, entre ellas, una alta tasa de acceso y conectividad en el sistema educativo, lo que lo deja bien posicionado en relación con la infraestructura necesaria para abordar la educación mediada por TIC.
Sin embargo, los resultados en relación con el nivel de desempeño en el desarrollo de la CDD de futuros docentes en ejercicio y de los docentes formadores indican que aún es insuficiente para llevar adelante procesos de enseñanza-aprendizaje exitosos en los términos que en este documento se discuten, es decir, para una incorporación de las TIC desde la didáctica y la pedagogía, que tome como centro al estudiante. En este sentido, se ha detectado que los planes y programas de formación inicial docente y de formación continua aún no han incorporado el desarrollo de la CDD a pesar de trabajar la CD (Morales, 2019).
Por todo esto, la rápida e intempestiva transición a la enseñanza virtual que se dio en Uruguay a raíz de la pandemia nos ha encontrado a medio camino entre ilusiones y realidades, generando una carga laboral extra a docentes que aún no han desarrollado suficientemente su CDD y ansiedad en los estudiantes que todavía no han desarrollado su CD estudiantil.
Pero también es cierto que la infraestructura y los pasos llevados adelante en políticas públicas educativas en el país han permitido que durante la enseñanza remota de emergencia, con sus particularidades, se haya mantenido un vínculo moderado entre docentes y estudiantes. Solo resta profundizar los cambios y hacerlos permanentes a través de una formación docente que tome en cuenta el desarrollo de la CD, de modo de poder incorporar el uso de las TIC en las prácticas docentes y en el ámbito profesional.
Asimismo, cabe advertir que sería necesario contemplar un marco contextualizado, desarrollado para nuestra realidad, con y para nuestro sistema educativo, del cual participen todos los actores involucrados y que pueda dar cuenta de la competencia situada y del desarrollo de una línea de tecnología educativa propia.















